HOME   LIST
‹–   –›

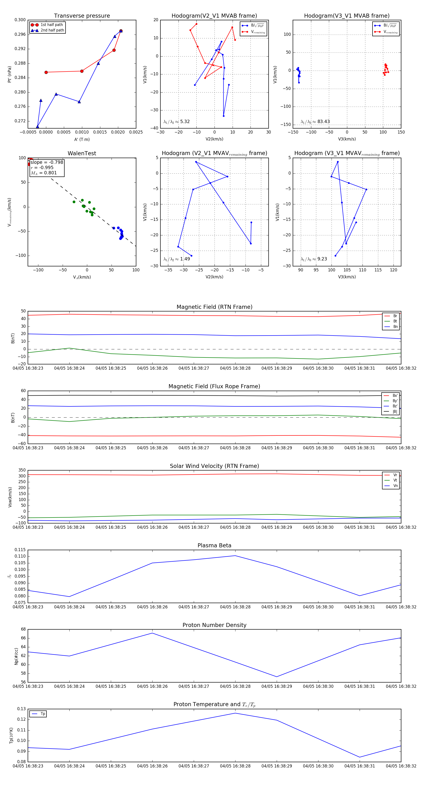
Flux Rope in 2024

Flux Rope Event 2024-04-05 16:38:23 ~ 2024-04-05 16:38:32 (10 seconds)


plot