HOME   LIST
‹–   –›

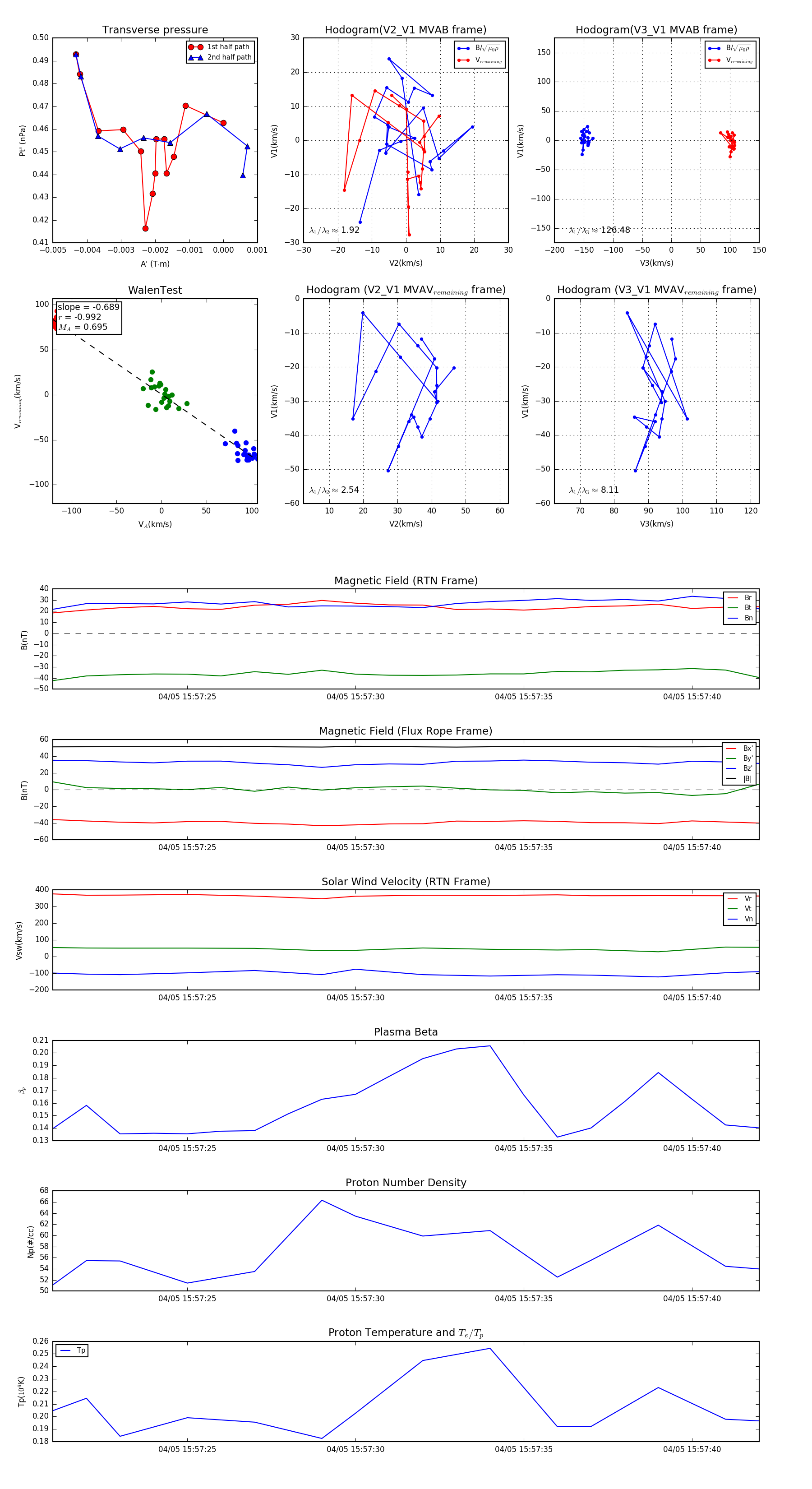
Flux Rope in 2024

Flux Rope Event 2024-04-05 15:57:21 ~ 2024-04-05 15:57:42 (22 seconds)


plot