HOME   LIST
‹–   –›

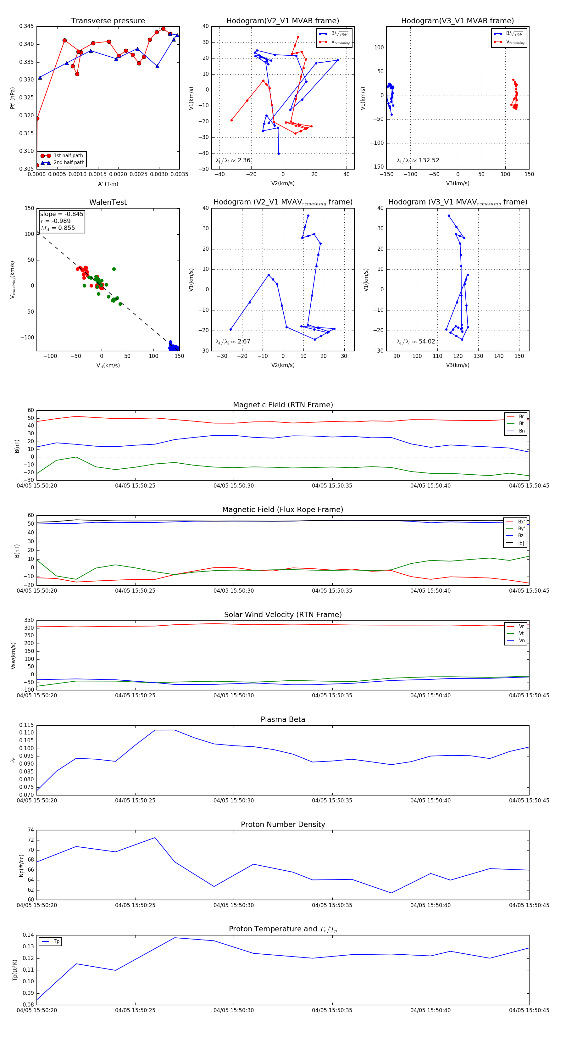
Flux Rope in 2024

Flux Rope Event 2024-04-05 15:50:20 ~ 2024-04-05 15:50:45 (26 seconds)


plot