HOME   LIST
‹–   –›

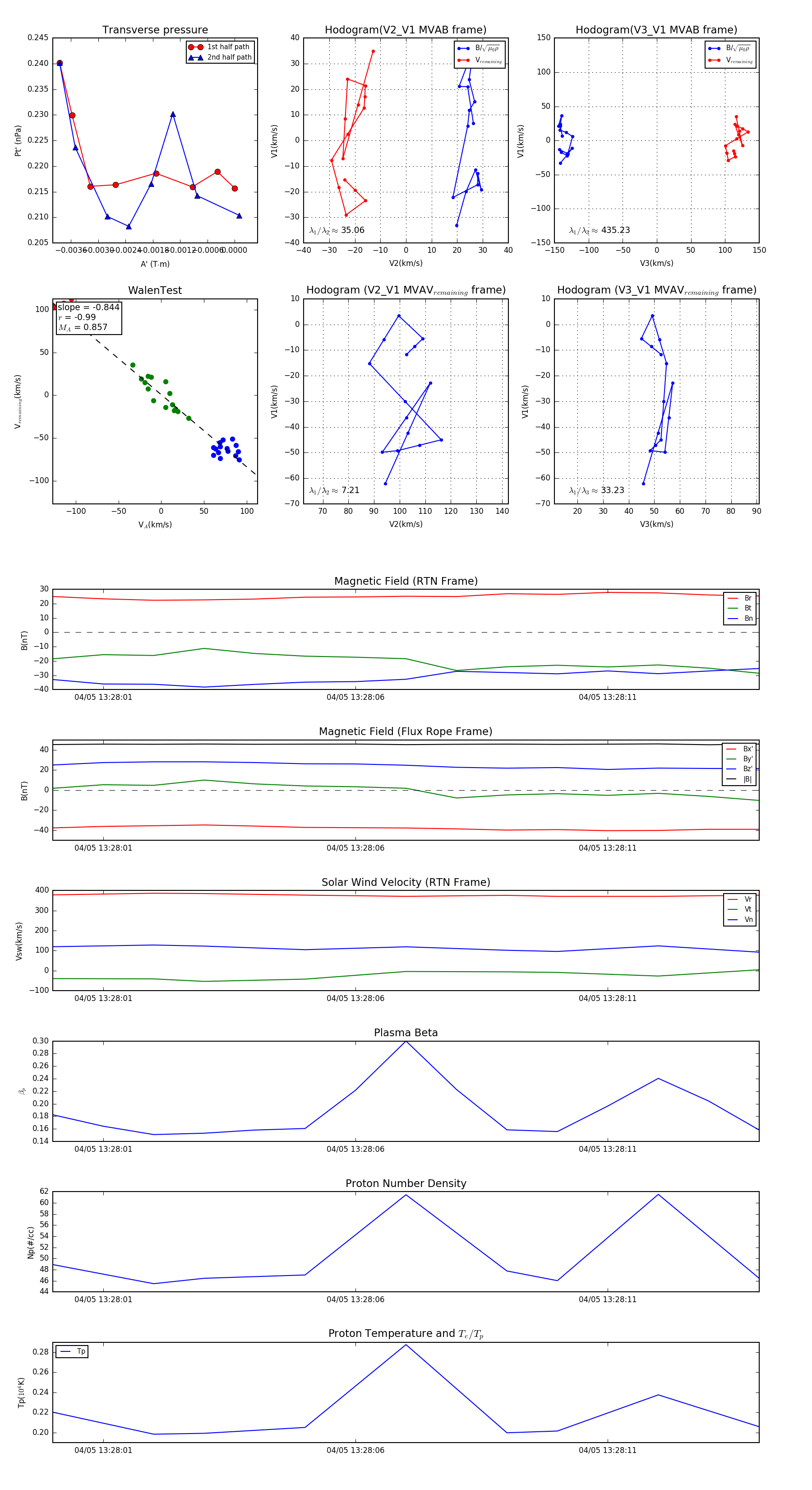
Flux Rope in 2024

Flux Rope Event 2024-04-05 13:28:00 ~ 2024-04-05 13:28:14 (15 seconds)


plot