HOME   LIST
‹–   –›

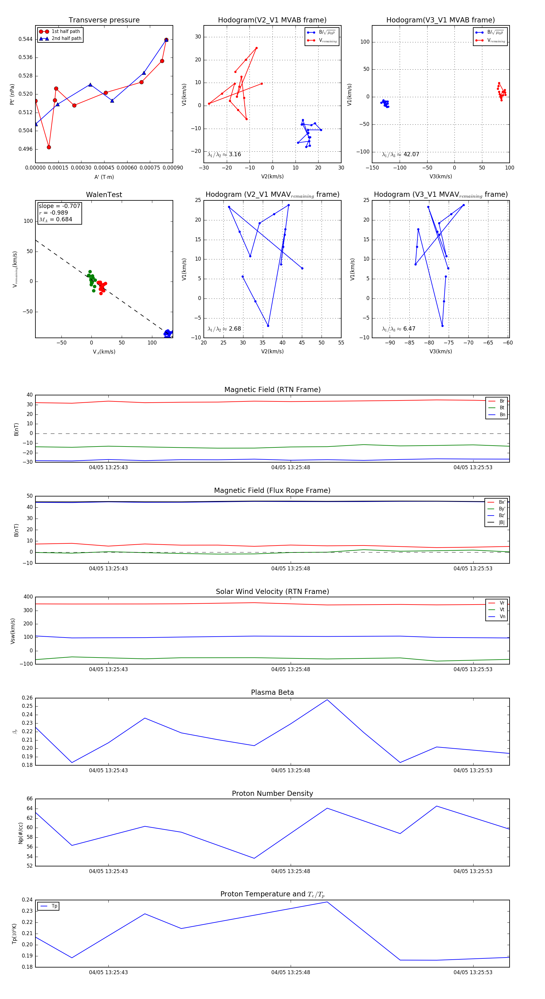
Flux Rope in 2024

Flux Rope Event 2024-04-05 13:25:41 ~ 2024-04-05 13:25:54 (14 seconds)


plot