HOME   LIST
‹–   –›

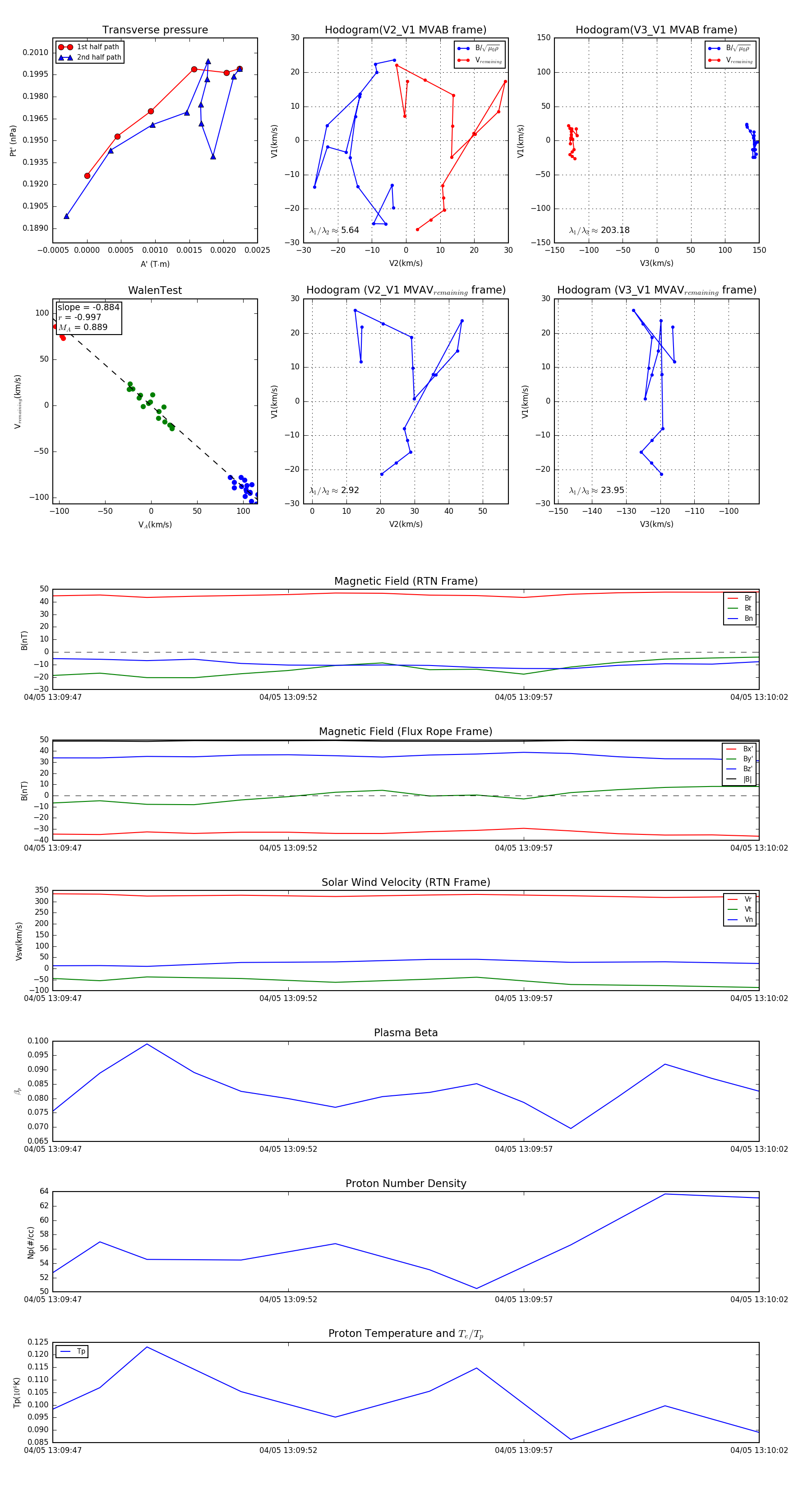
Flux Rope in 2024

Flux Rope Event 2024-04-05 13:09:47 ~ 2024-04-05 13:10:02 (16 seconds)


plot