HOME   LIST
‹–   –›

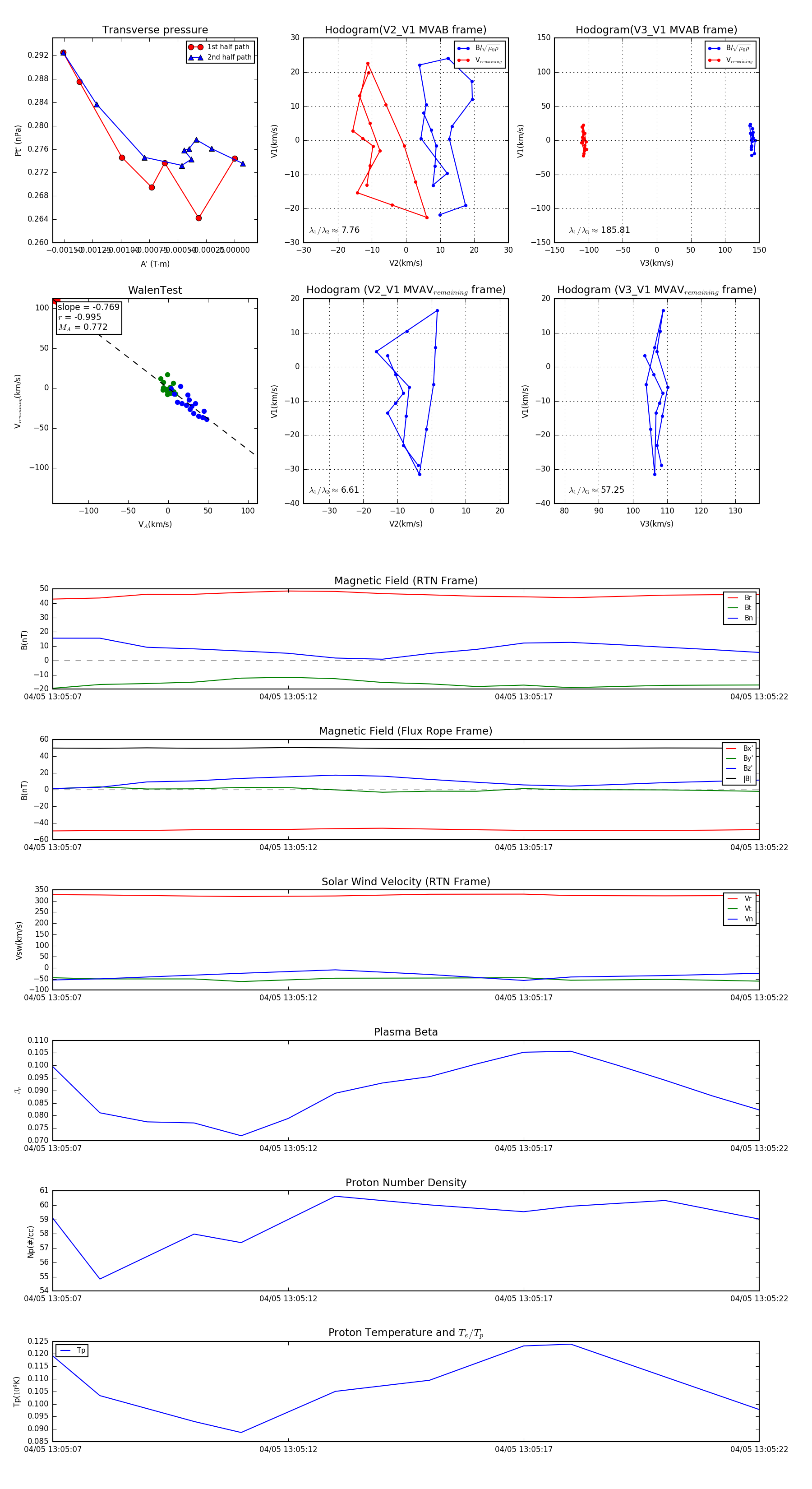
Flux Rope in 2024

Flux Rope Event 2024-04-05 13:05:07 ~ 2024-04-05 13:05:22 (16 seconds)


plot