HOME   LIST
‹–   –›

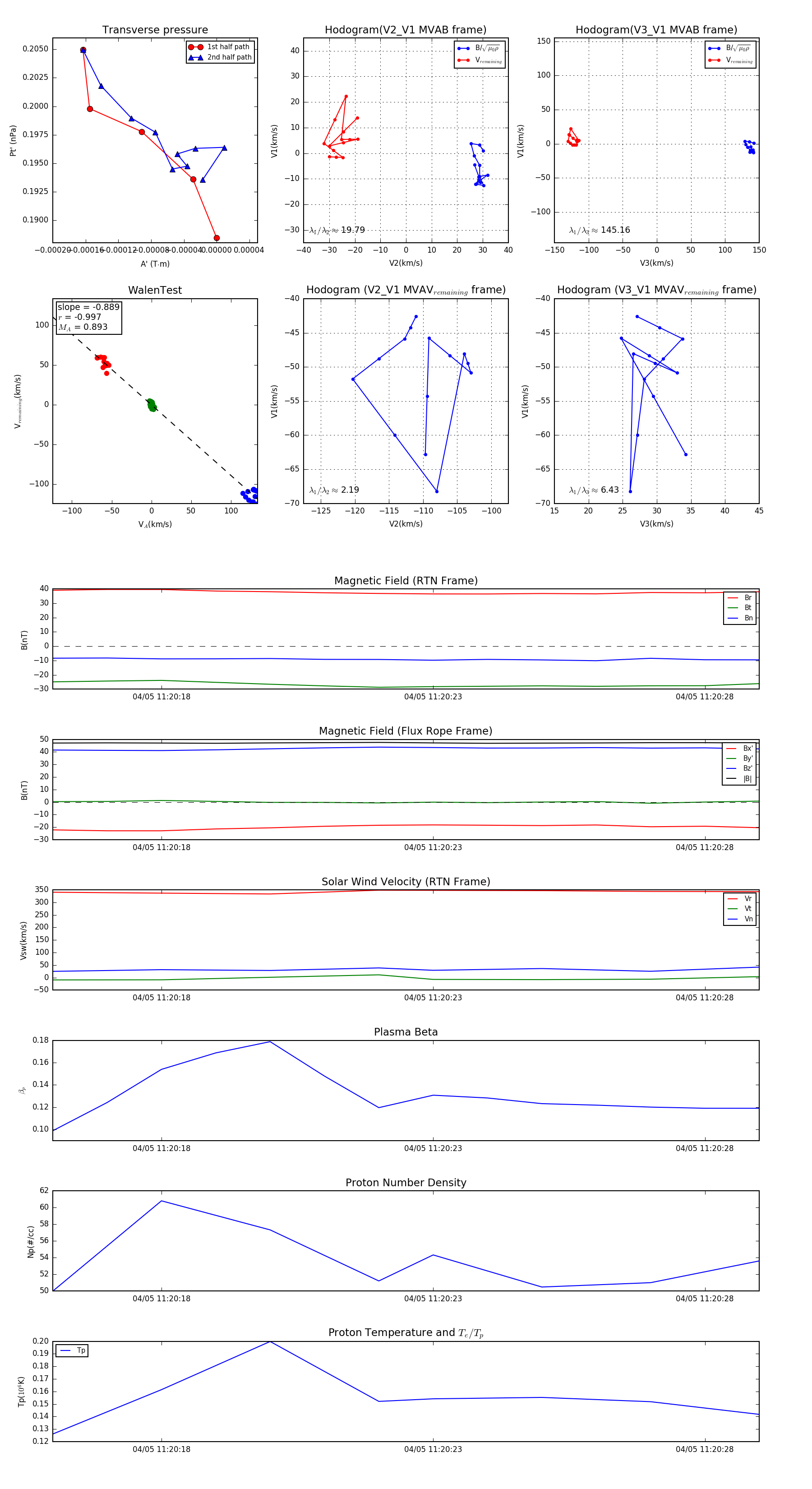
Flux Rope in 2024

Flux Rope Event 2024-04-05 11:20:16 ~ 2024-04-05 11:20:29 (14 seconds)


plot