HOME   LIST
‹–   –›

Flux Rope in 2024

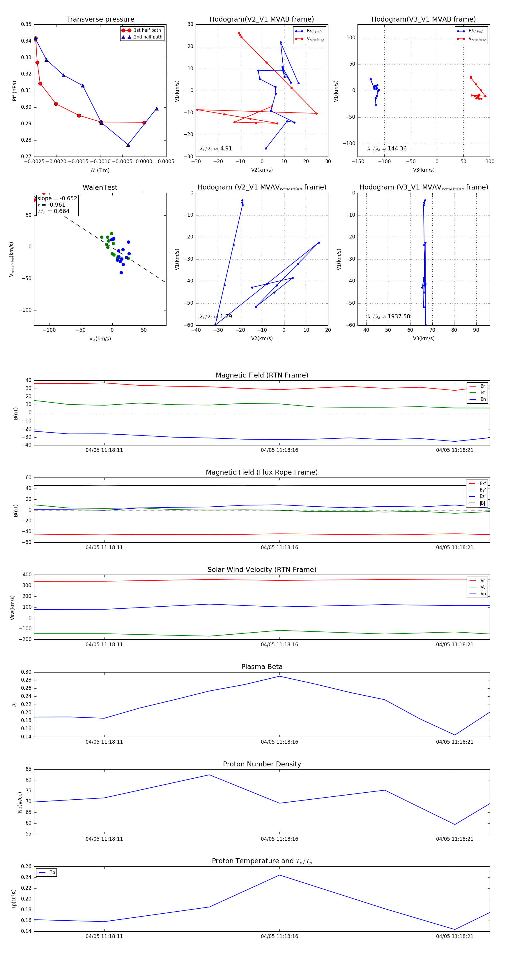
Flux Rope Event 2024-04-05 11:18:09 ~ 2024-04-05 11:18:22 (14 seconds)


plot