HOME   LIST
‹–   –›

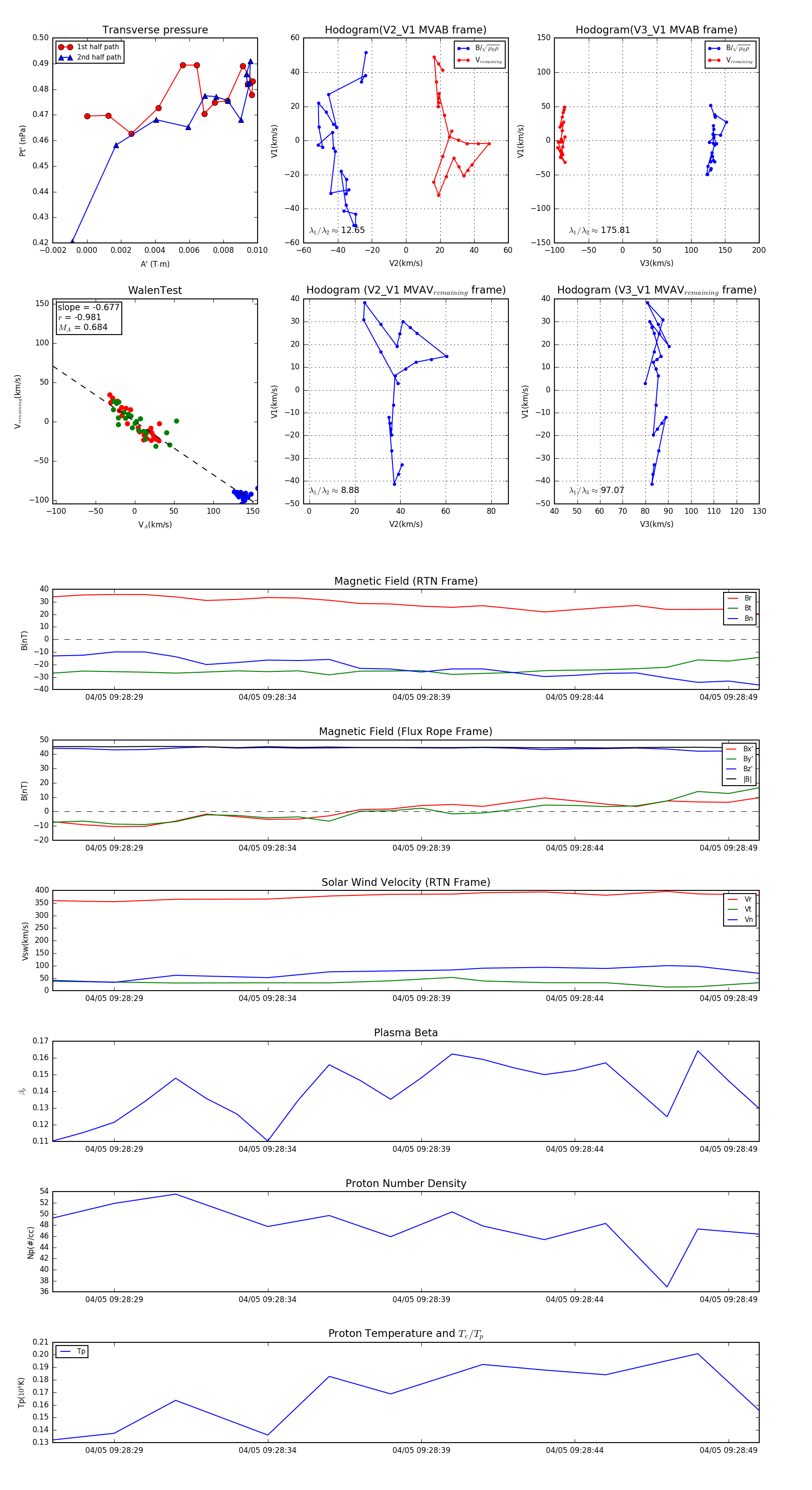
Flux Rope in 2024

Flux Rope Event 2024-04-05 09:28:27 ~ 2024-04-05 09:28:50 (24 seconds)


plot