HOME   LIST
‹–   –›

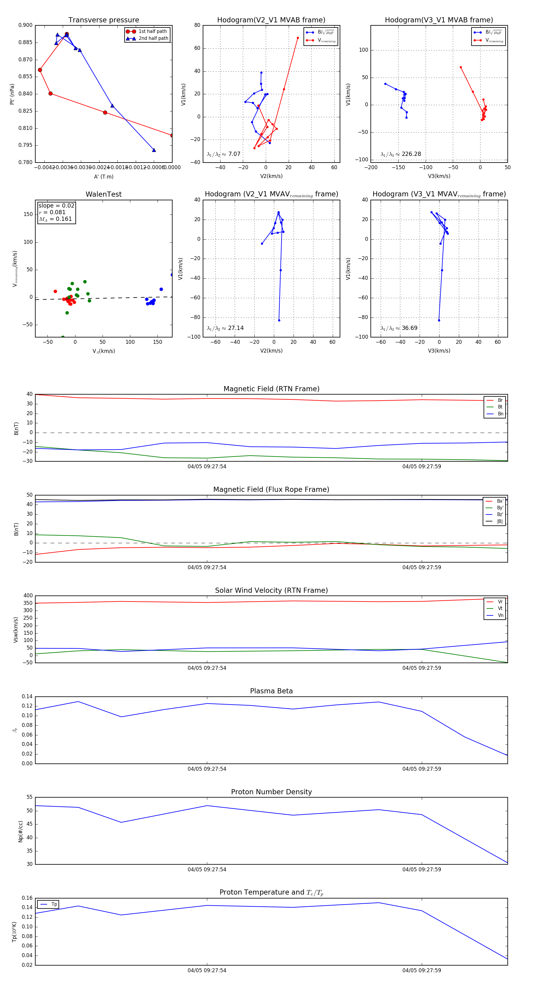
Flux Rope in 2024

Flux Rope Event 2024-04-05 09:27:50 ~ 2024-04-05 09:28:01 (12 seconds)


plot