HOME   LIST
‹–   –›

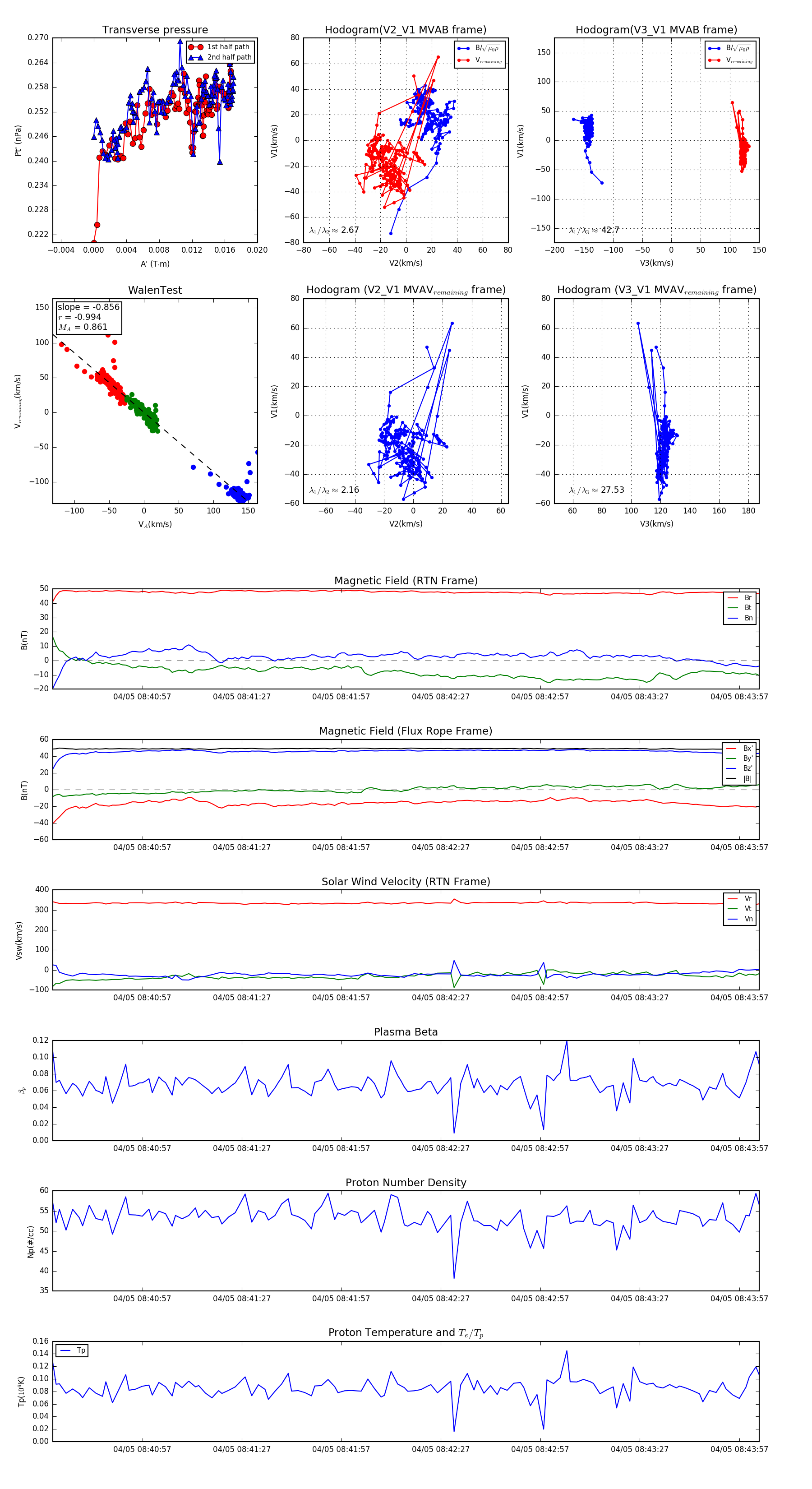
Flux Rope in 2024

Flux Rope Event 2024-04-05 08:40:30 ~ 2024-04-05 08:44:03 (214 seconds)


plot