HOME   LIST
‹–   –›

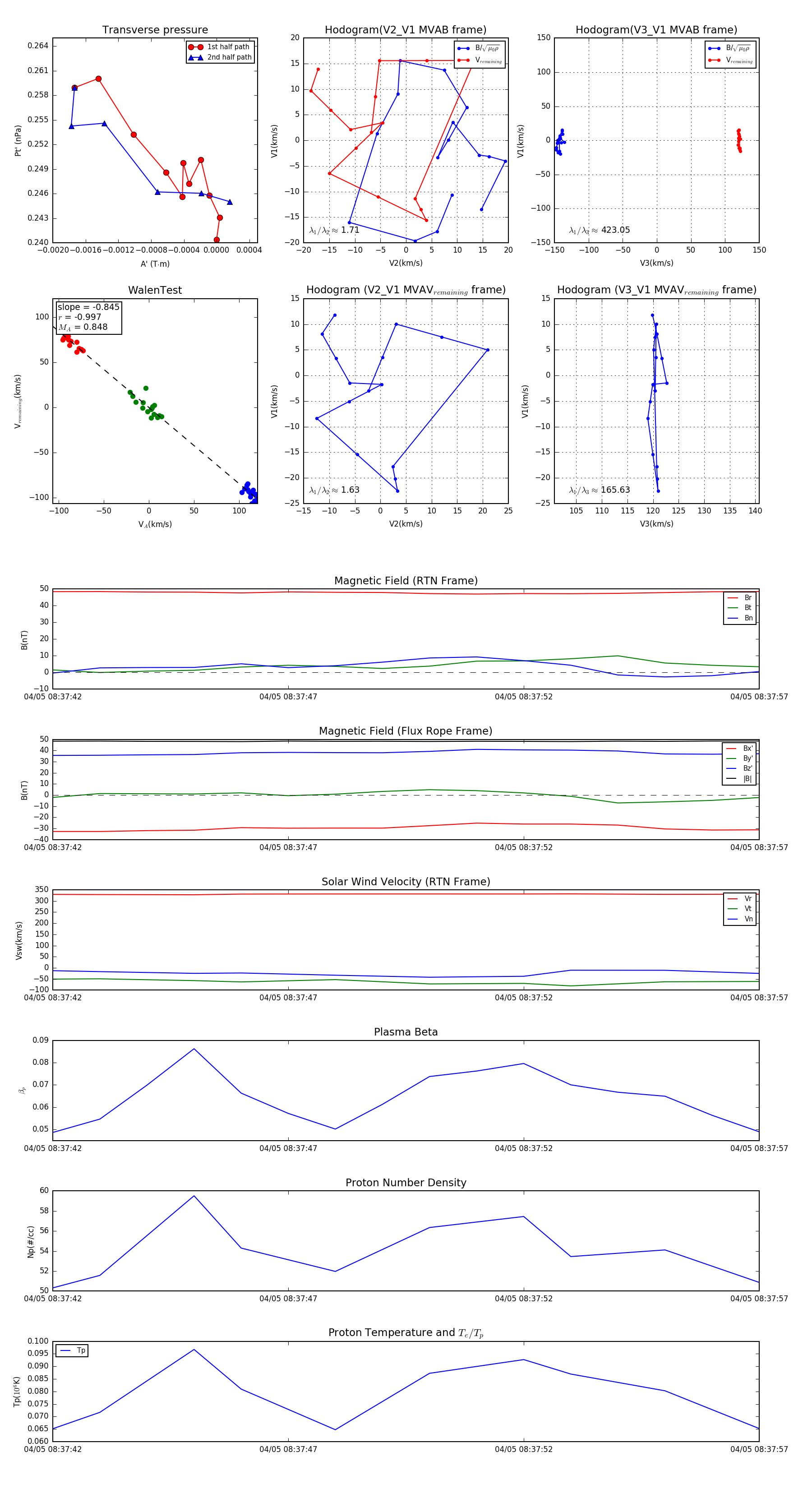
Flux Rope in 2024

Flux Rope Event 2024-04-05 08:37:42 ~ 2024-04-05 08:37:57 (16 seconds)


plot