HOME   LIST
‹–   –›

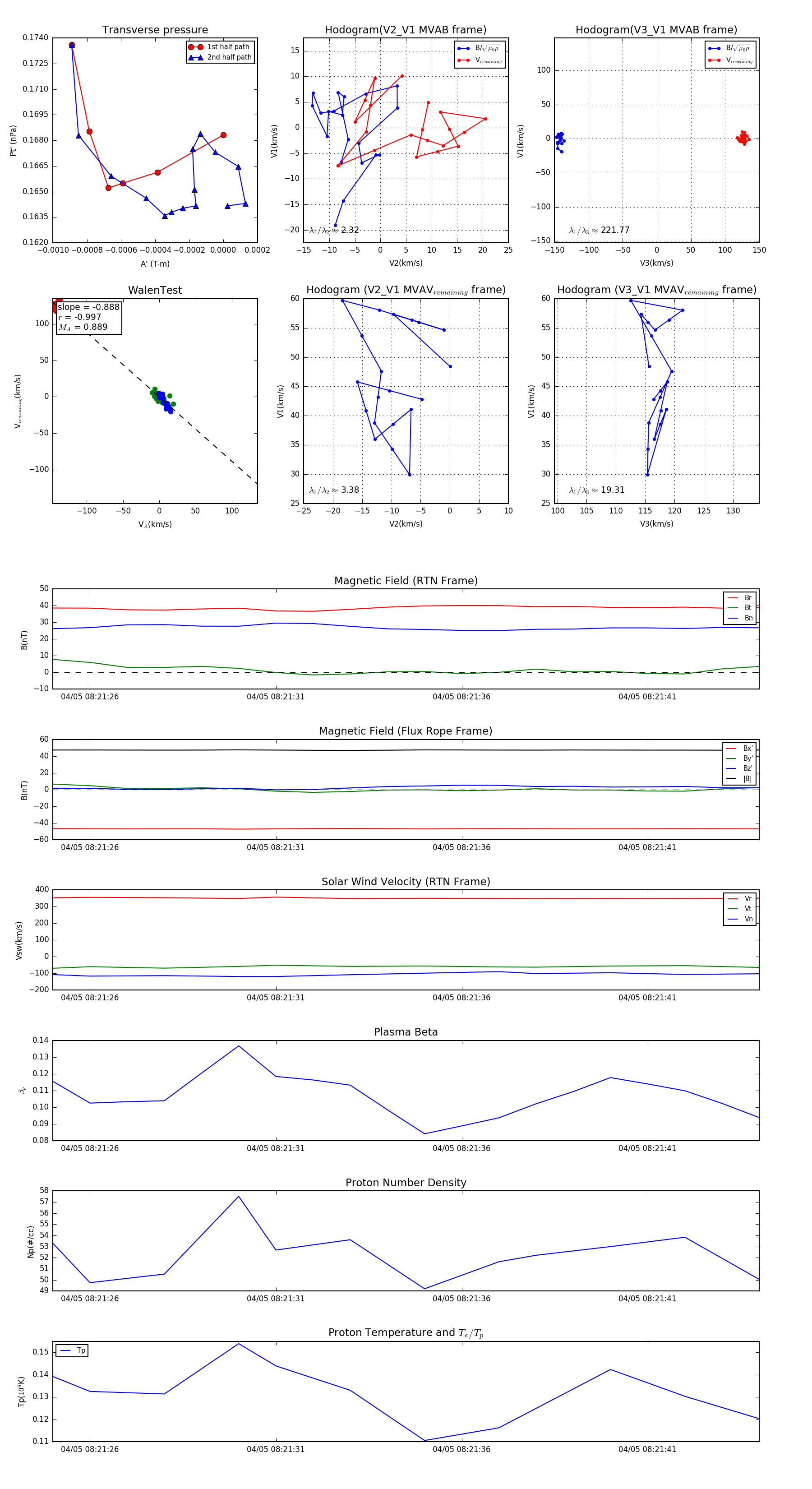
Flux Rope in 2024

Flux Rope Event 2024-04-05 08:21:25 ~ 2024-04-05 08:21:44 (20 seconds)


plot