HOME   LIST
‹–   –›

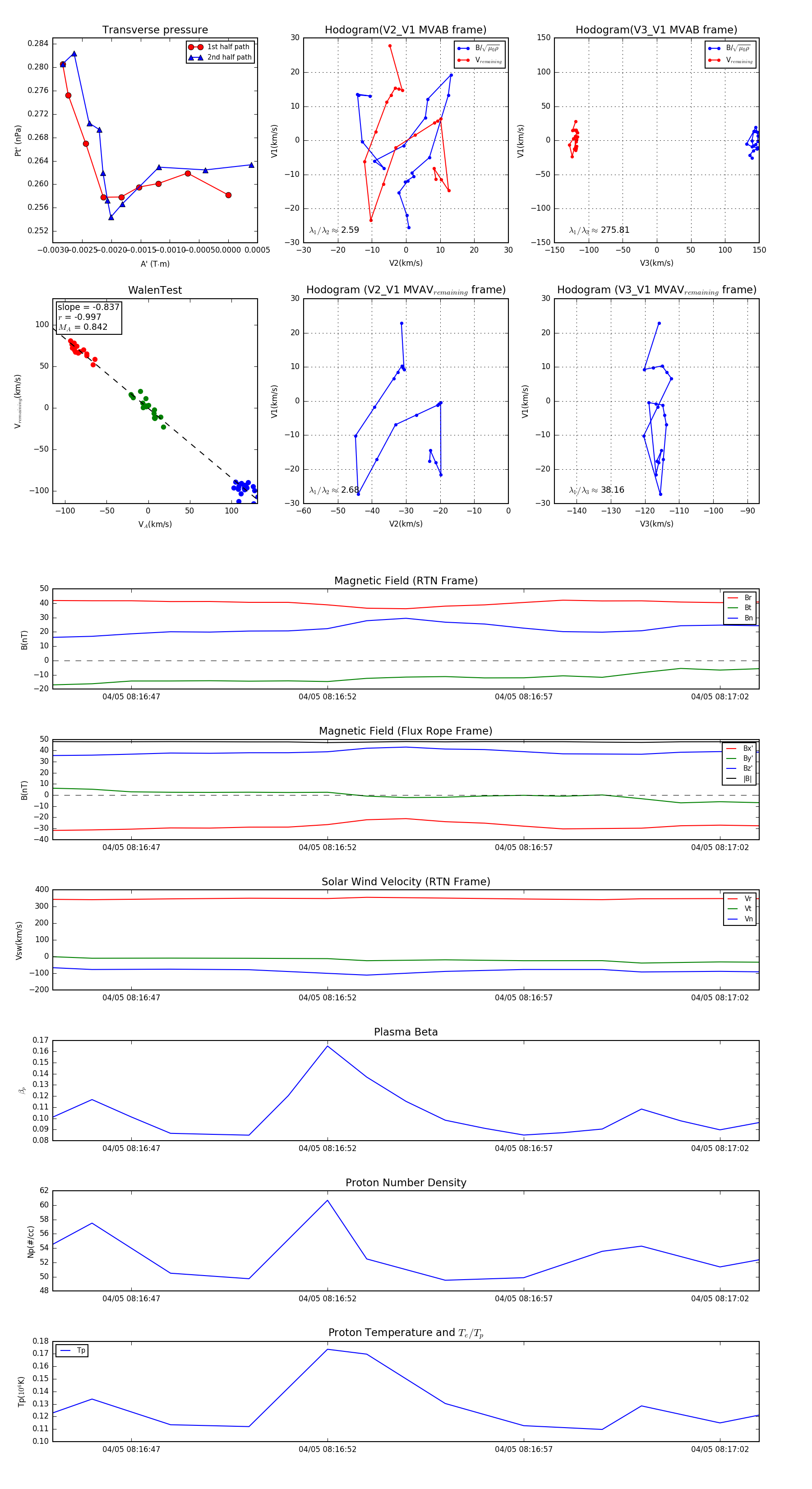
Flux Rope in 2024

Flux Rope Event 2024-04-05 08:16:45 ~ 2024-04-05 08:17:03 (19 seconds)


plot