HOME   LIST
‹–   –›

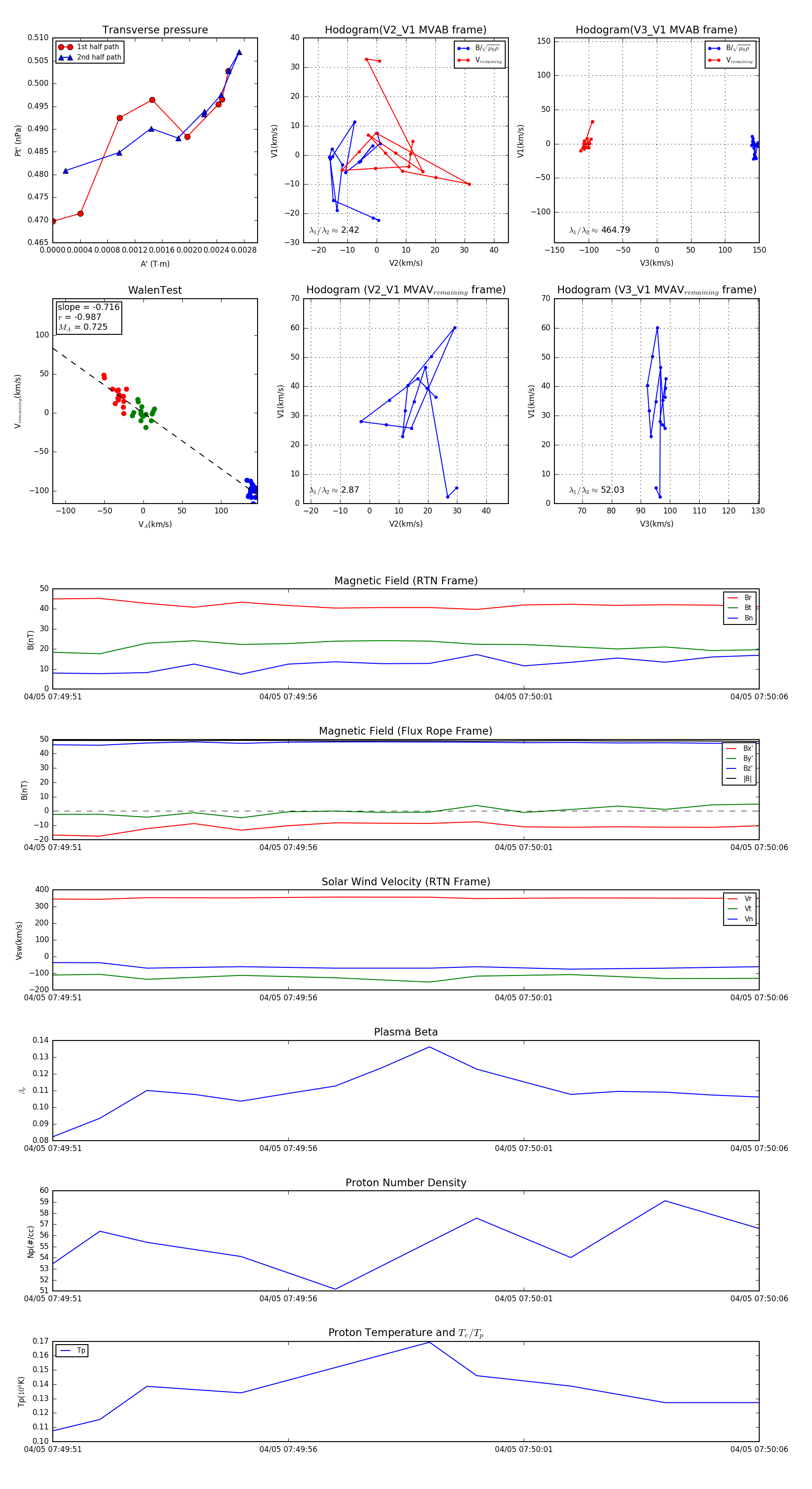
Flux Rope in 2024

Flux Rope Event 2024-04-05 07:49:51 ~ 2024-04-05 07:50:06 (16 seconds)


plot