HOME   LIST
‹–   –›

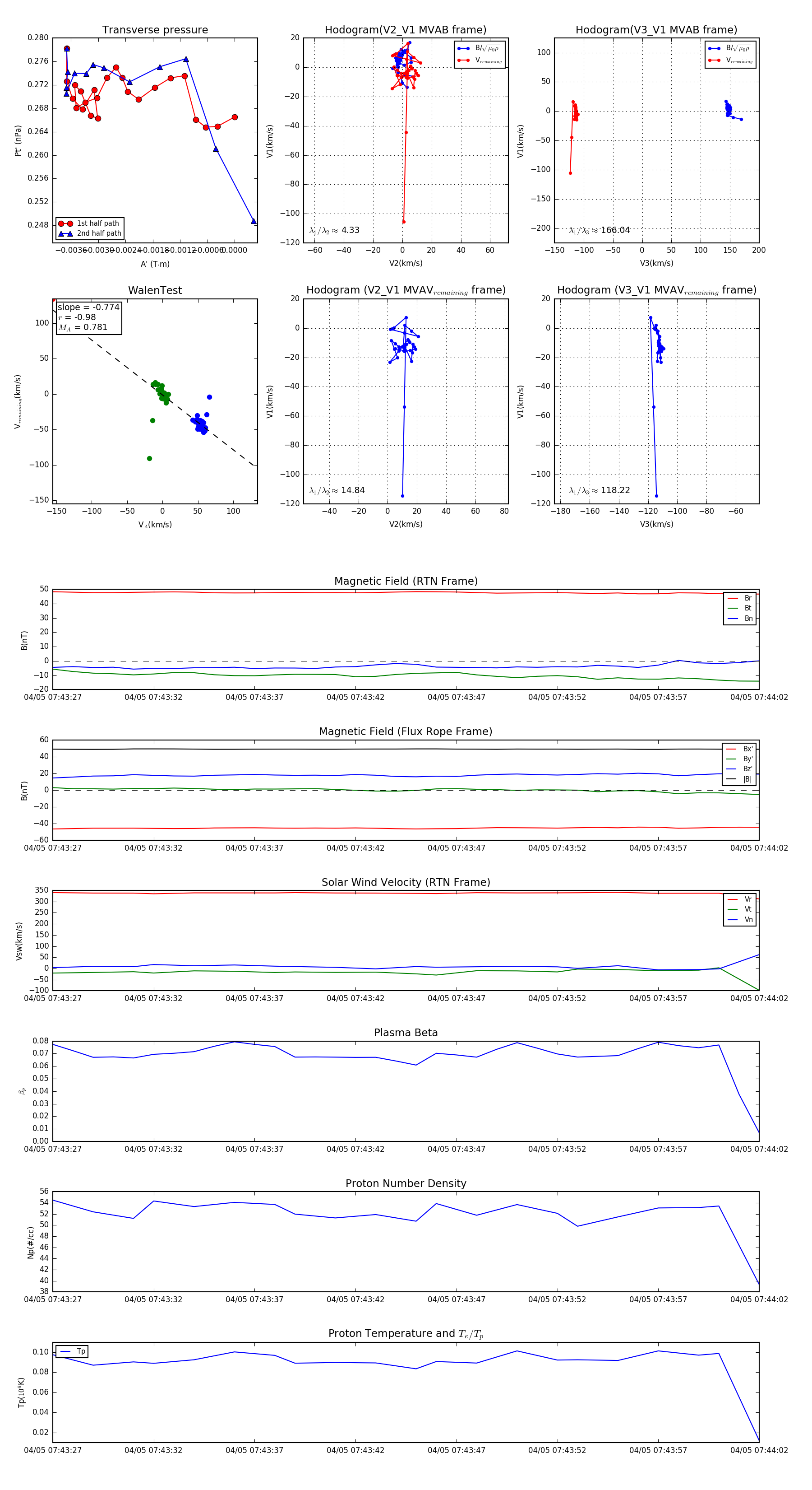
Flux Rope in 2024

Flux Rope Event 2024-04-05 07:43:27 ~ 2024-04-05 07:44:02 (36 seconds)


plot