HOME   LIST
‹–   –›

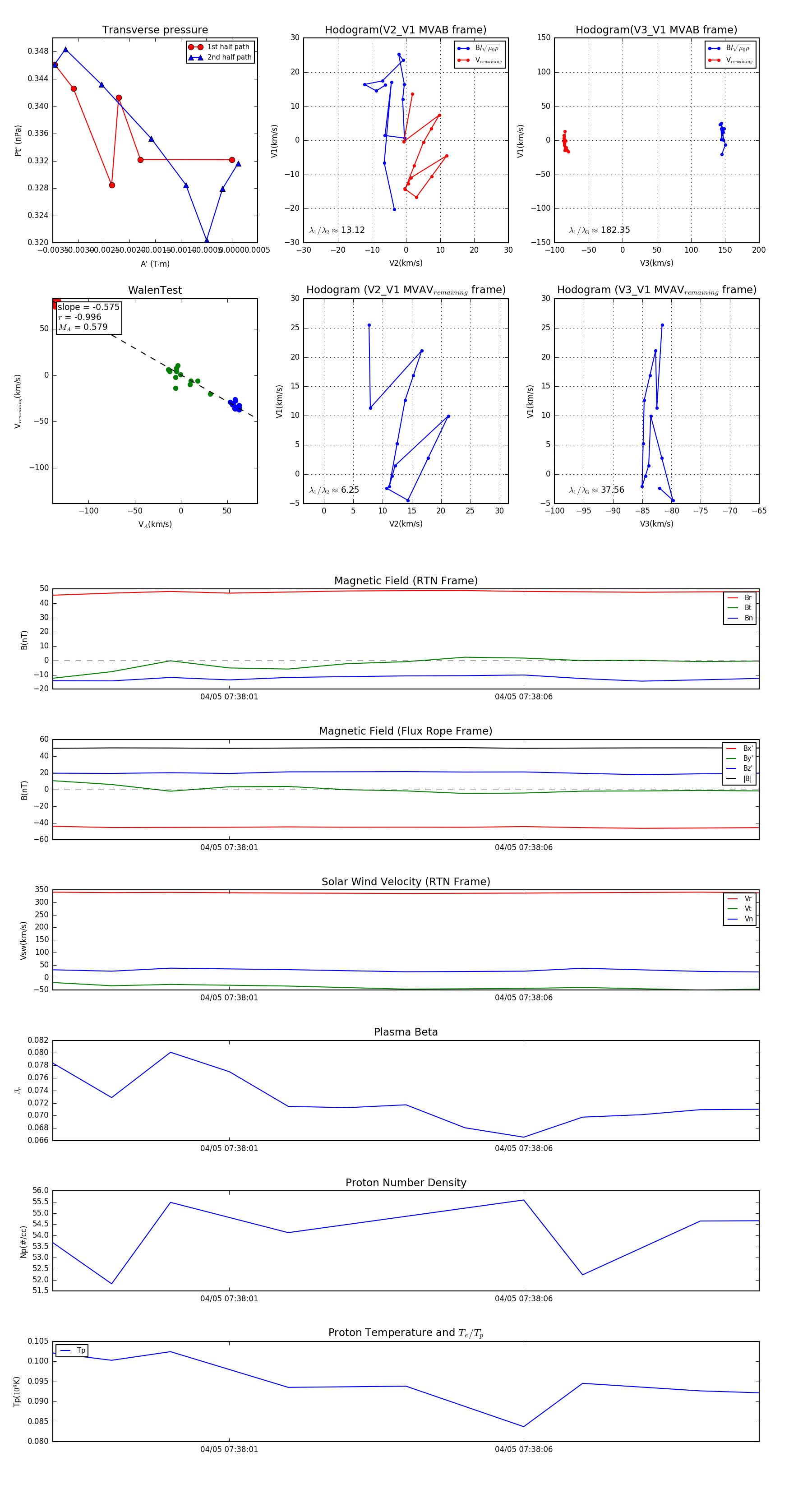
Flux Rope in 2024

Flux Rope Event 2024-04-05 07:37:58 ~ 2024-04-05 07:38:10 (13 seconds)


plot