HOME   LIST
‹–   –›

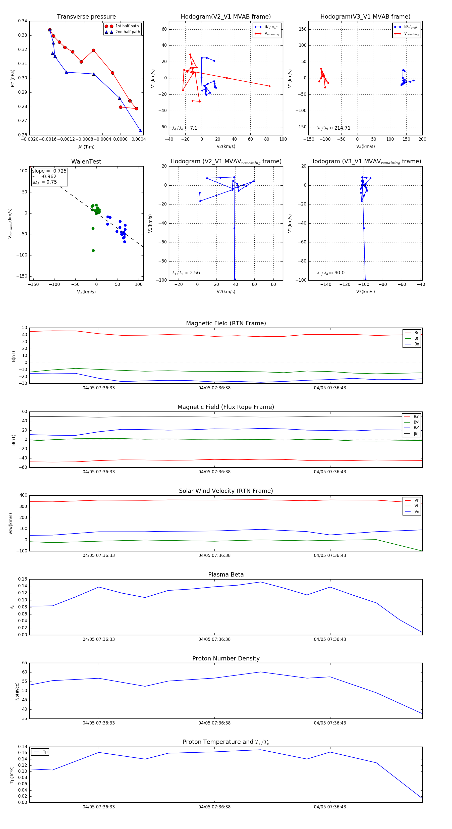
Flux Rope in 2024

Flux Rope Event 2024-04-05 07:36:30 ~ 2024-04-05 07:36:47 (18 seconds)


plot