HOME   LIST
‹–   –›

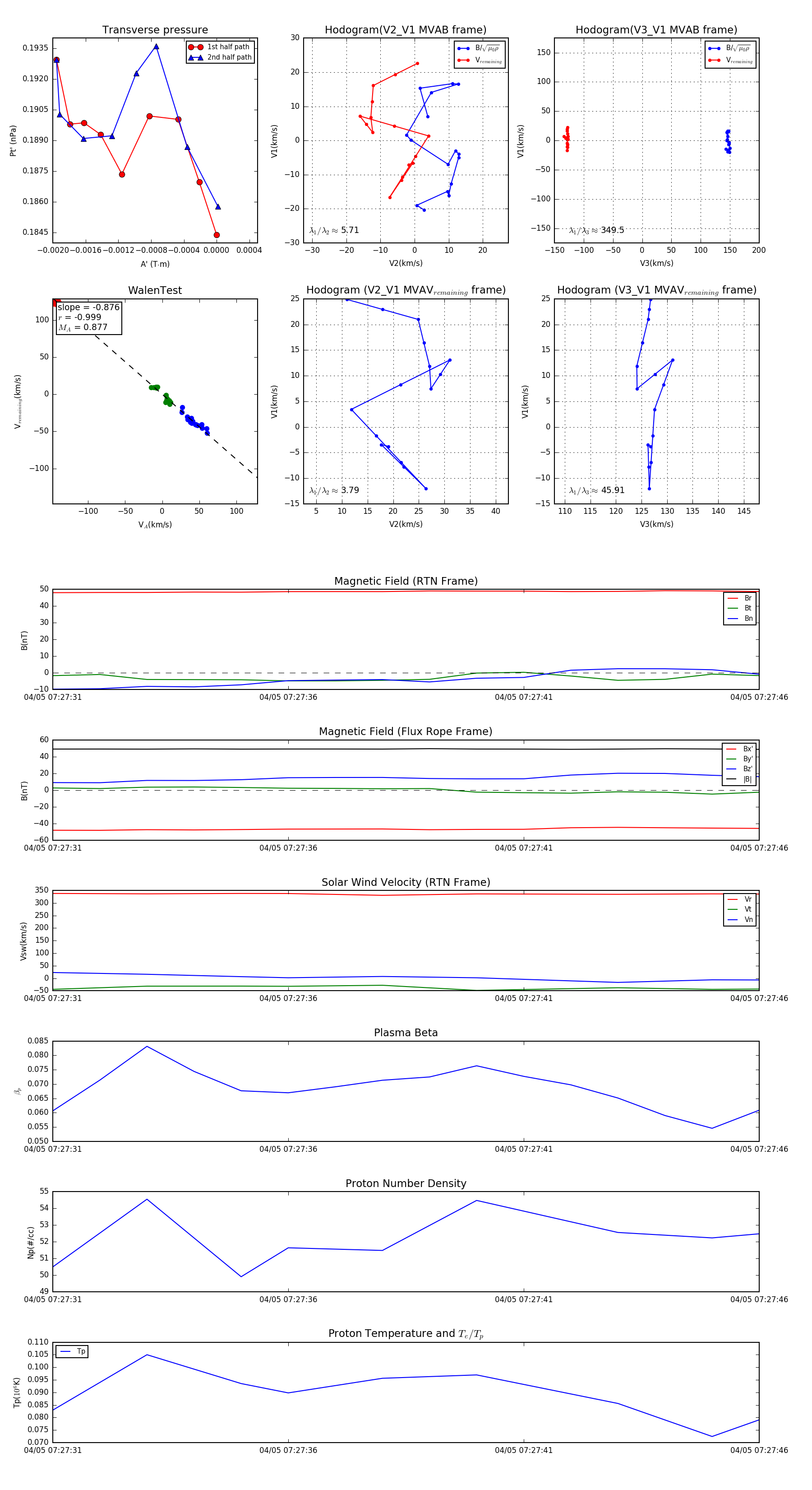
Flux Rope in 2024

Flux Rope Event 2024-04-05 07:27:31 ~ 2024-04-05 07:27:46 (16 seconds)


plot