HOME   LIST
‹–   –›

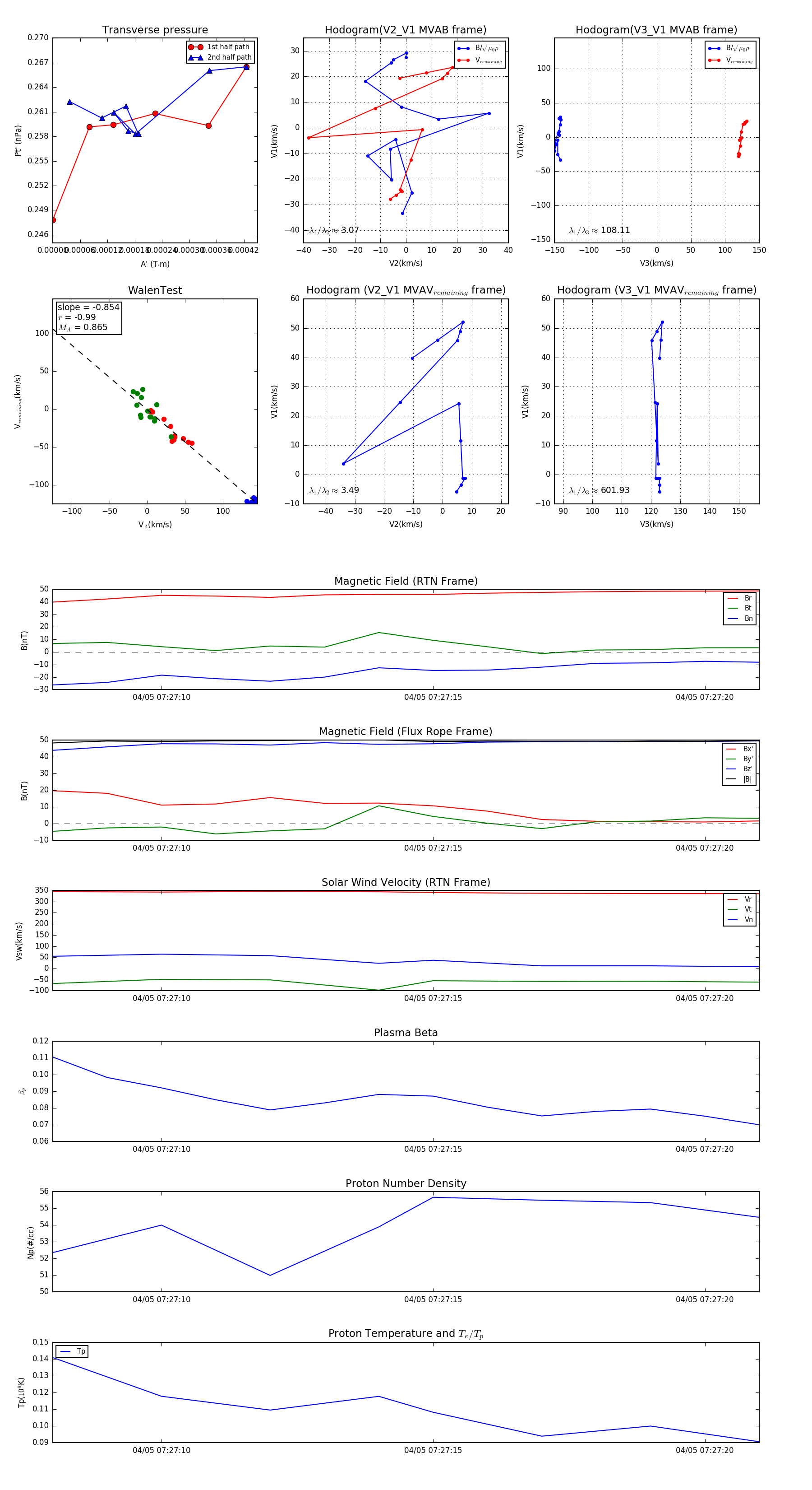
Flux Rope in 2024

Flux Rope Event 2024-04-05 07:27:08 ~ 2024-04-05 07:27:21 (14 seconds)


plot