HOME   LIST
‹–   –›

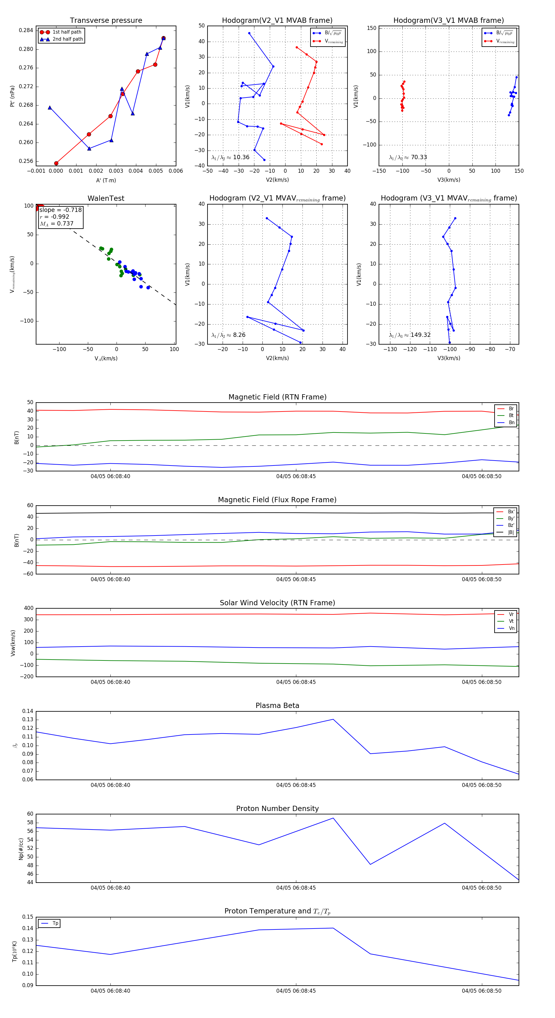
Flux Rope in 2024

Flux Rope Event 2024-04-05 06:08:38 ~ 2024-04-05 06:08:51 (14 seconds)


plot