HOME   LIST
‹–   –›

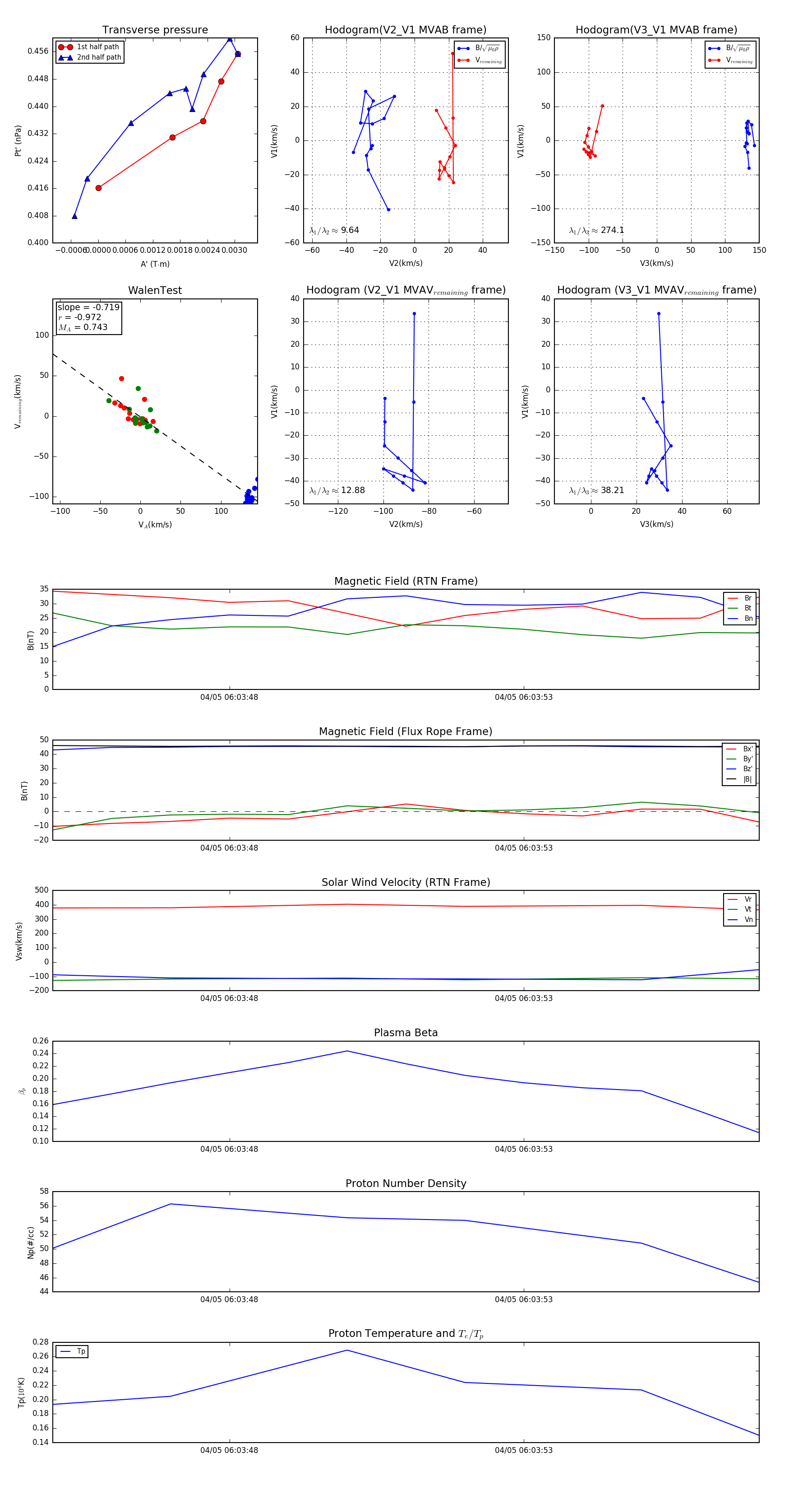
Flux Rope in 2024

Flux Rope Event 2024-04-05 06:03:45 ~ 2024-04-05 06:03:57 (13 seconds)


plot