HOME   LIST
‹–   –›

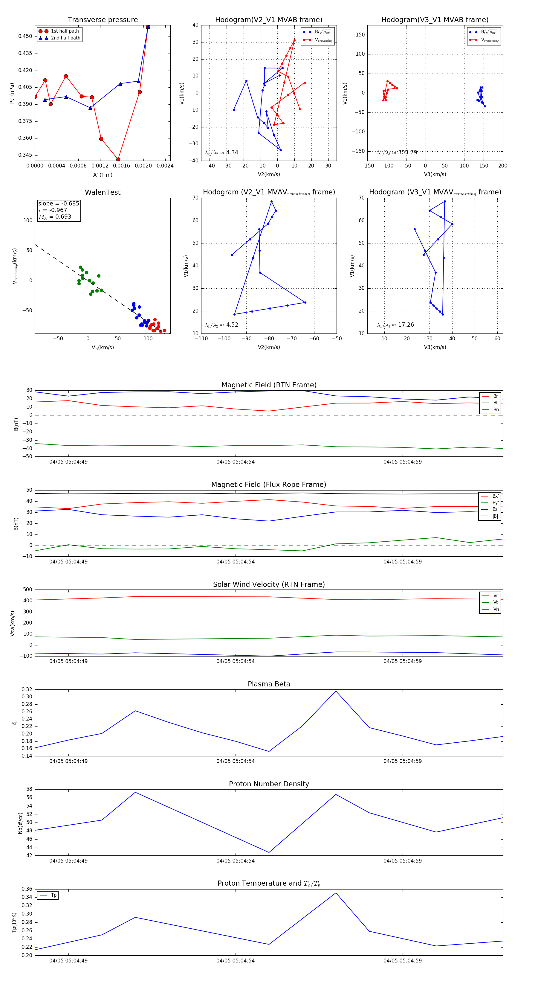
Flux Rope in 2024

Flux Rope Event 2024-04-05 05:04:48 ~ 2024-04-05 05:05:02 (15 seconds)


plot