HOME   LIST
‹–   –›

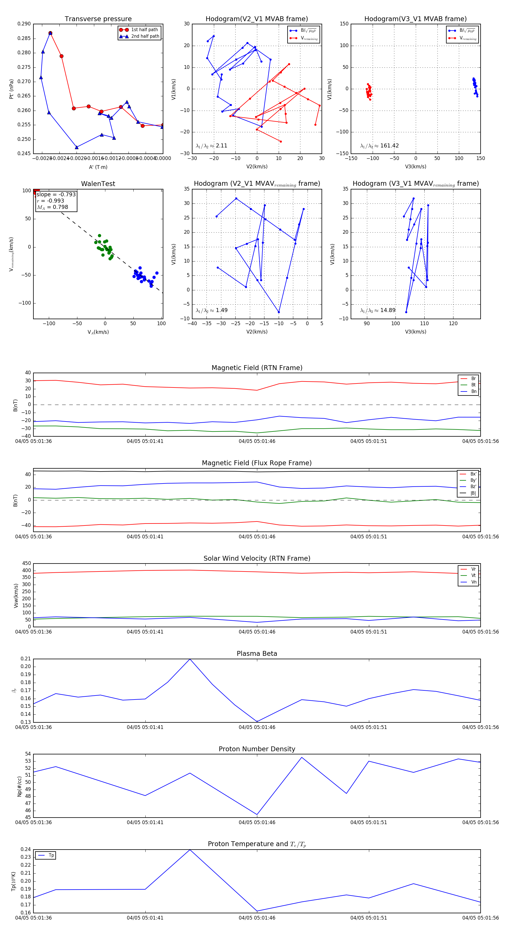
Flux Rope in 2024

Flux Rope Event 2024-04-05 05:01:36 ~ 2024-04-05 05:01:56 (21 seconds)


plot