HOME   LIST
‹–   –›

Flux Rope in 2024

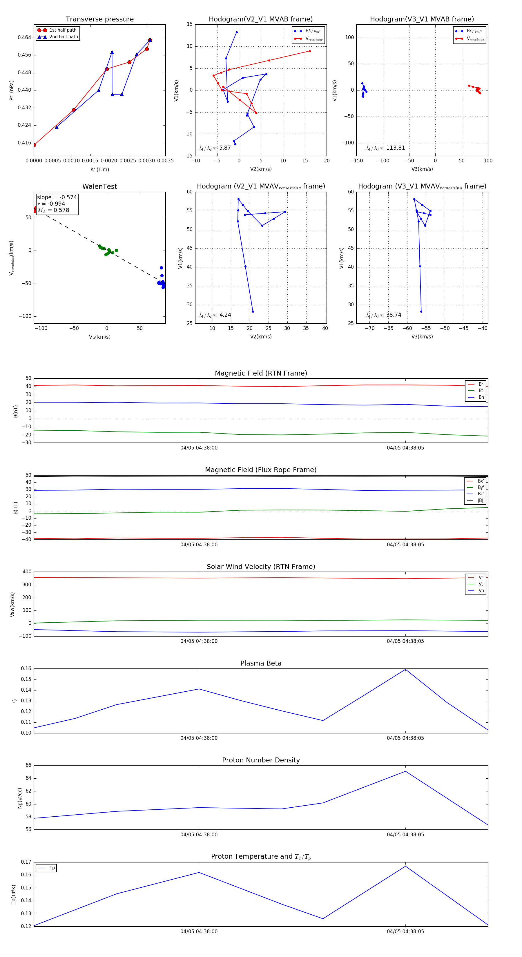
Flux Rope Event 2024-04-05 04:37:56 ~ 2024-04-05 04:38:07 (12 seconds)


plot