HOME   LIST
‹–   –›

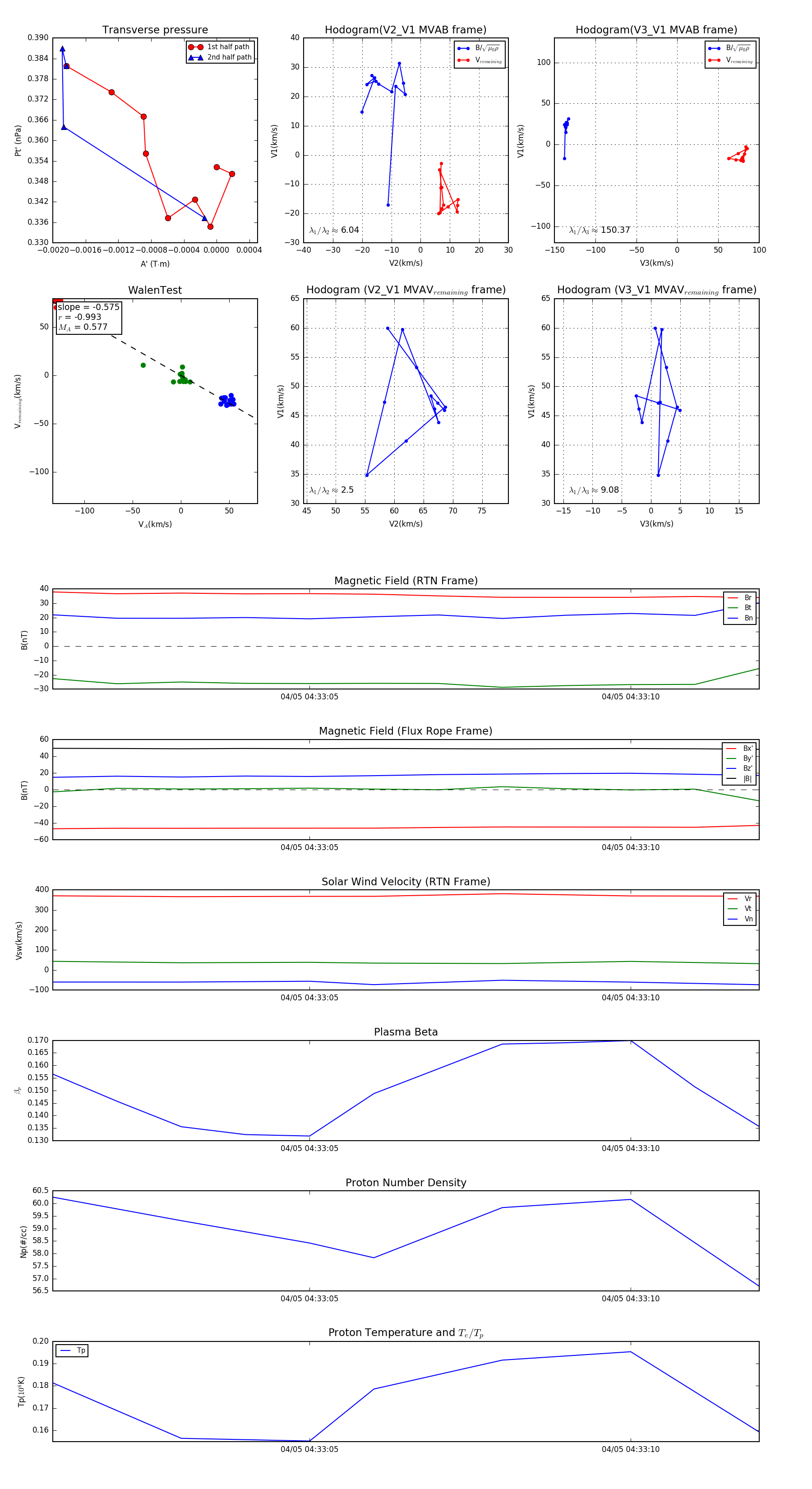
Flux Rope in 2024

Flux Rope Event 2024-04-05 04:33:01 ~ 2024-04-05 04:33:12 (12 seconds)


plot