HOME   LIST
‹–   –›

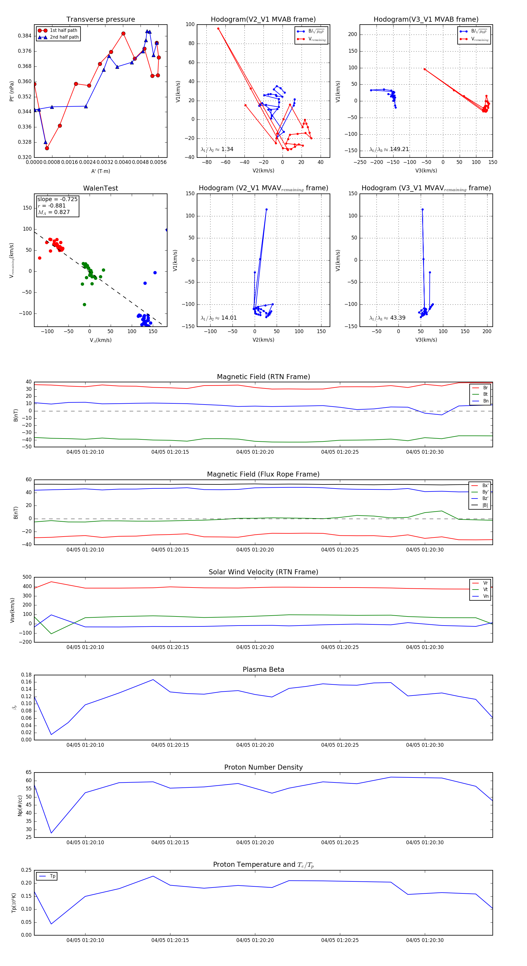
Flux Rope in 2024

Flux Rope Event 2024-04-05 01:20:07 ~ 2024-04-05 01:20:34 (28 seconds)


plot