HOME   LIST
‹–   –›

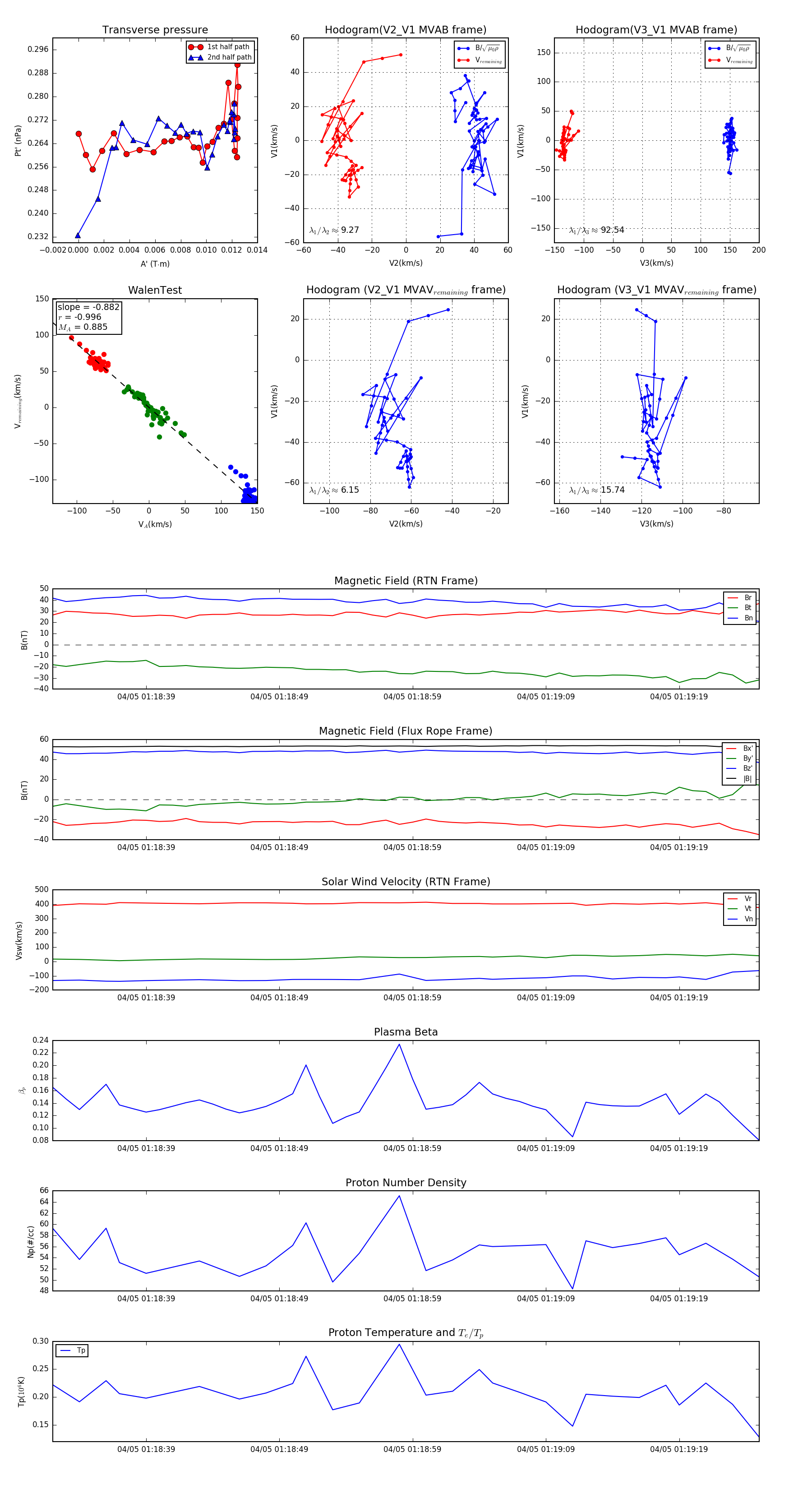
Flux Rope in 2024

Flux Rope Event 2024-04-05 01:18:32 ~ 2024-04-05 01:19:25 (54 seconds)


plot