HOME   LIST
‹–   –›

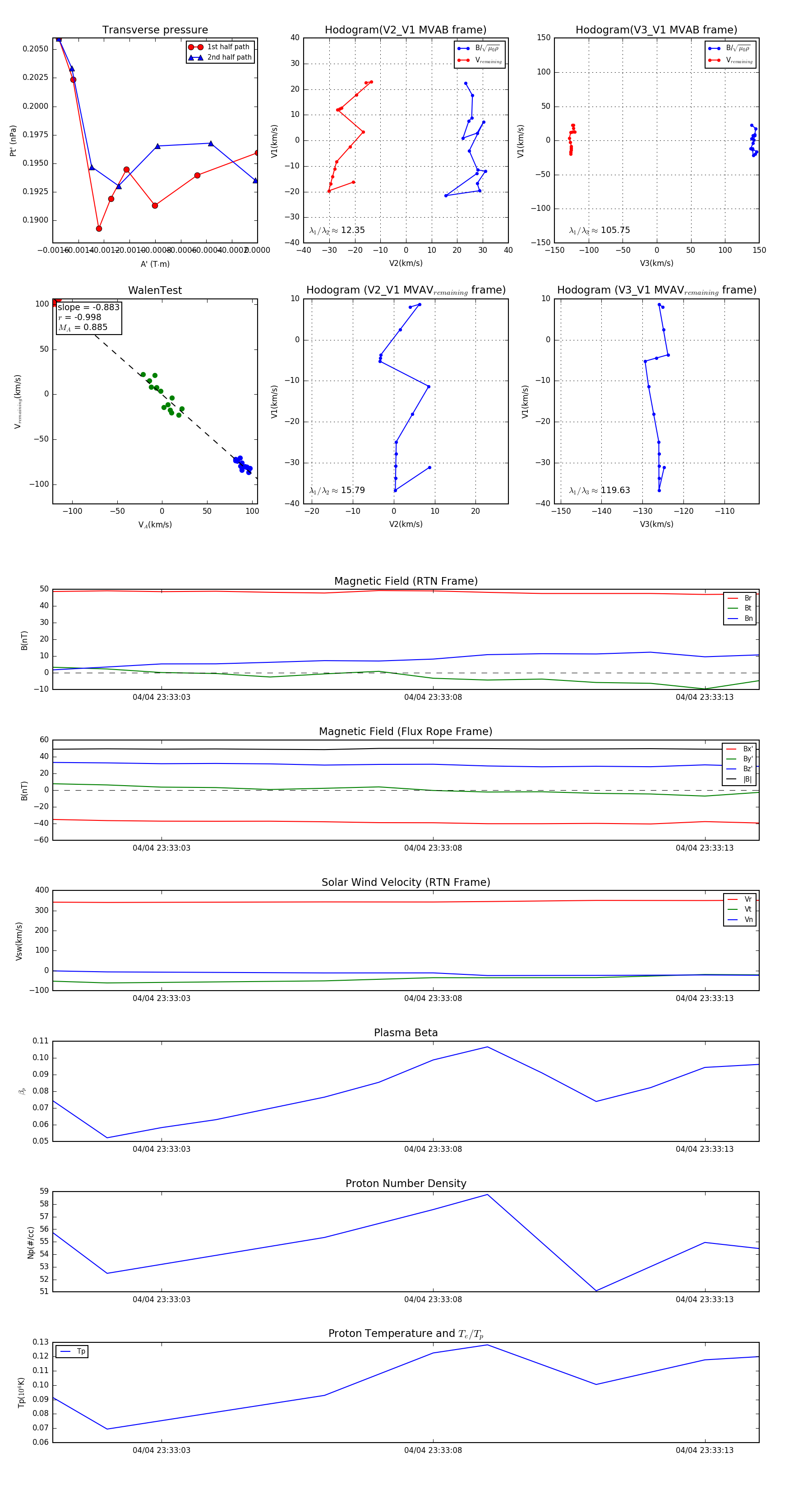
Flux Rope in 2024

Flux Rope Event 2024-04-04 23:33:01 ~ 2024-04-04 23:33:14 (14 seconds)


plot