HOME   LIST
‹–   –›

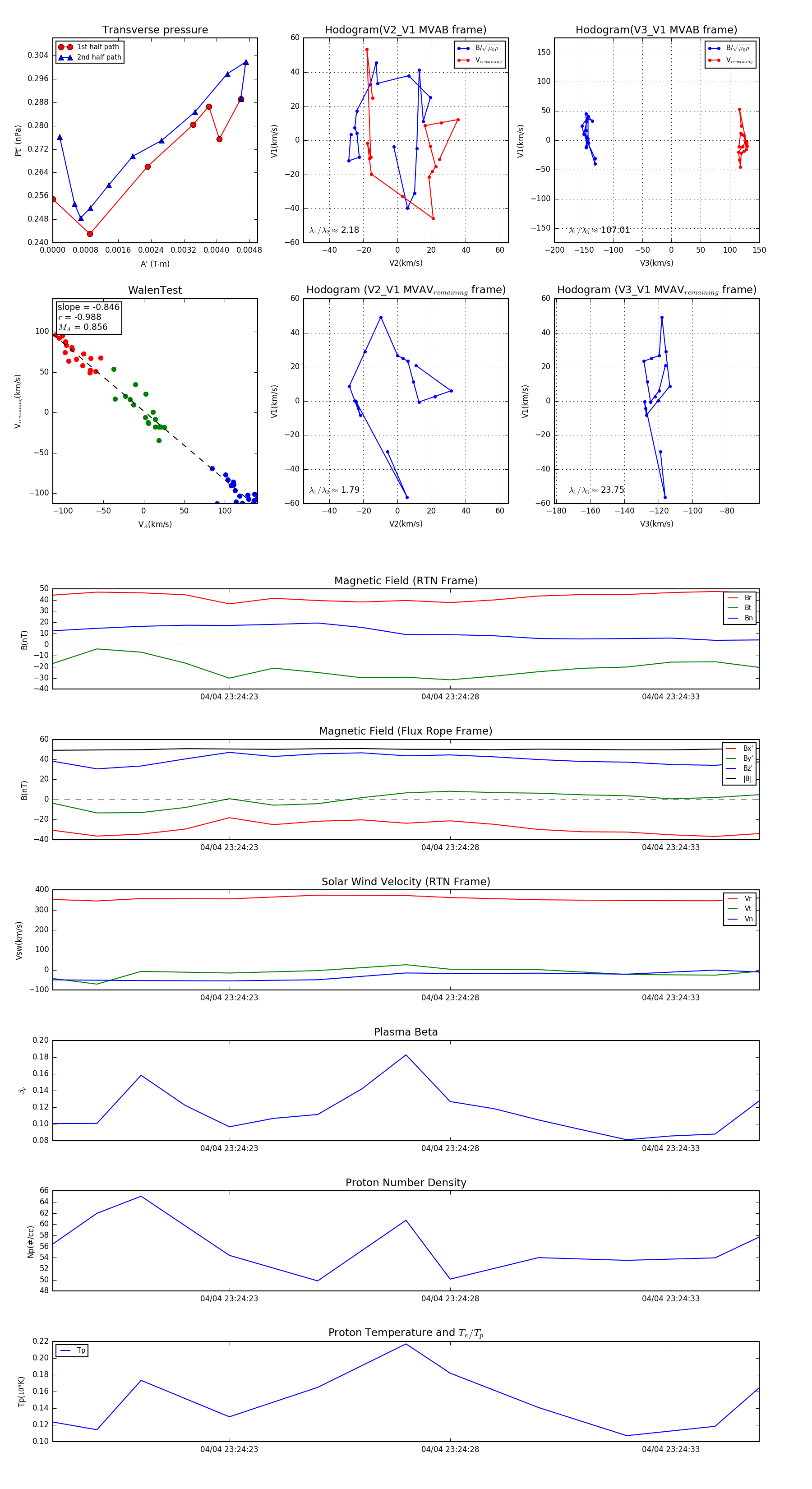
Flux Rope in 2024

Flux Rope Event 2024-04-04 23:24:19 ~ 2024-04-04 23:24:35 (17 seconds)


plot