HOME   LIST
‹–   –›

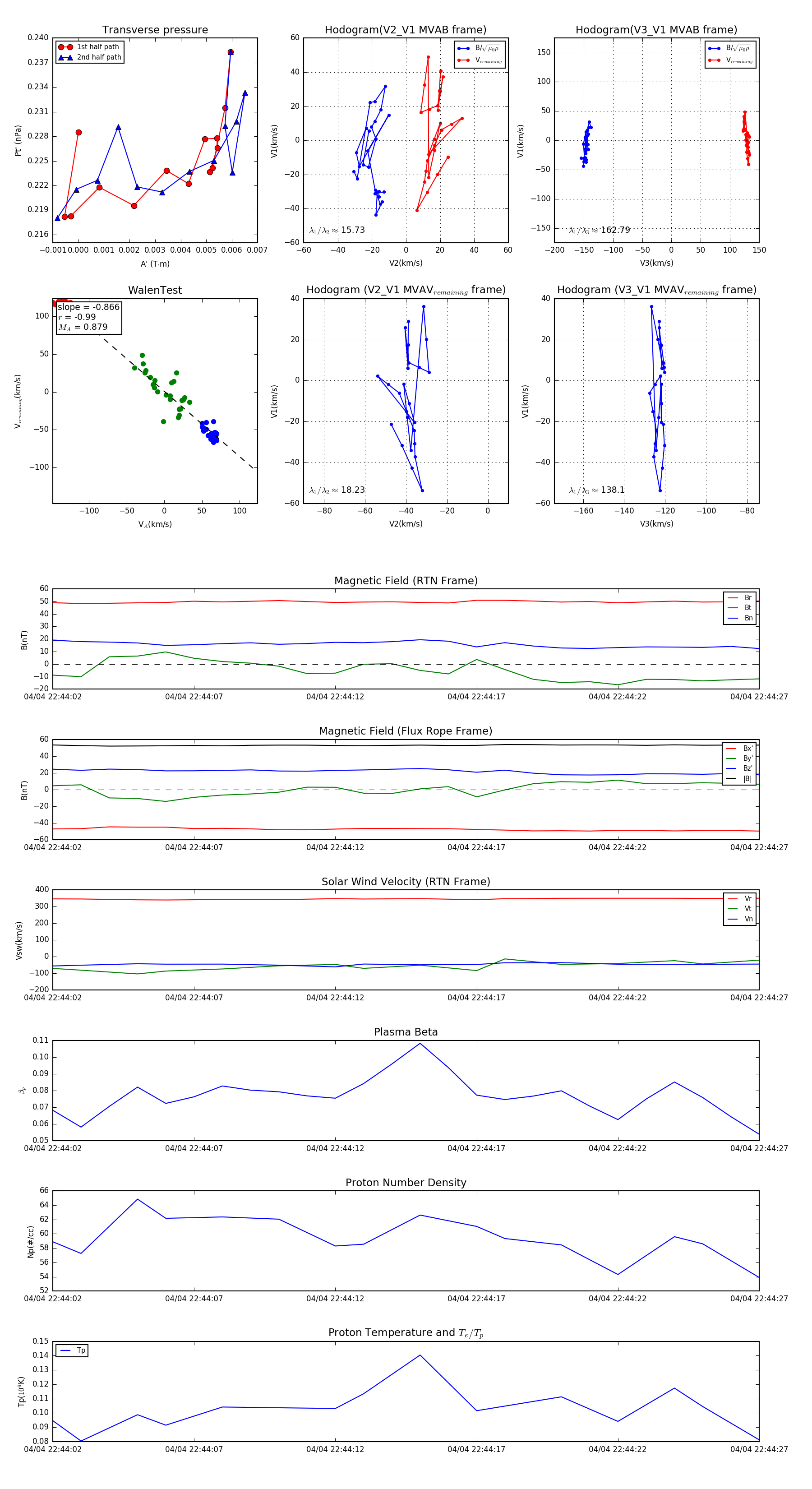
Flux Rope in 2024

Flux Rope Event 2024-04-04 22:44:02 ~ 2024-04-04 22:44:27 (26 seconds)


plot