HOME   LIST
‹–   –›

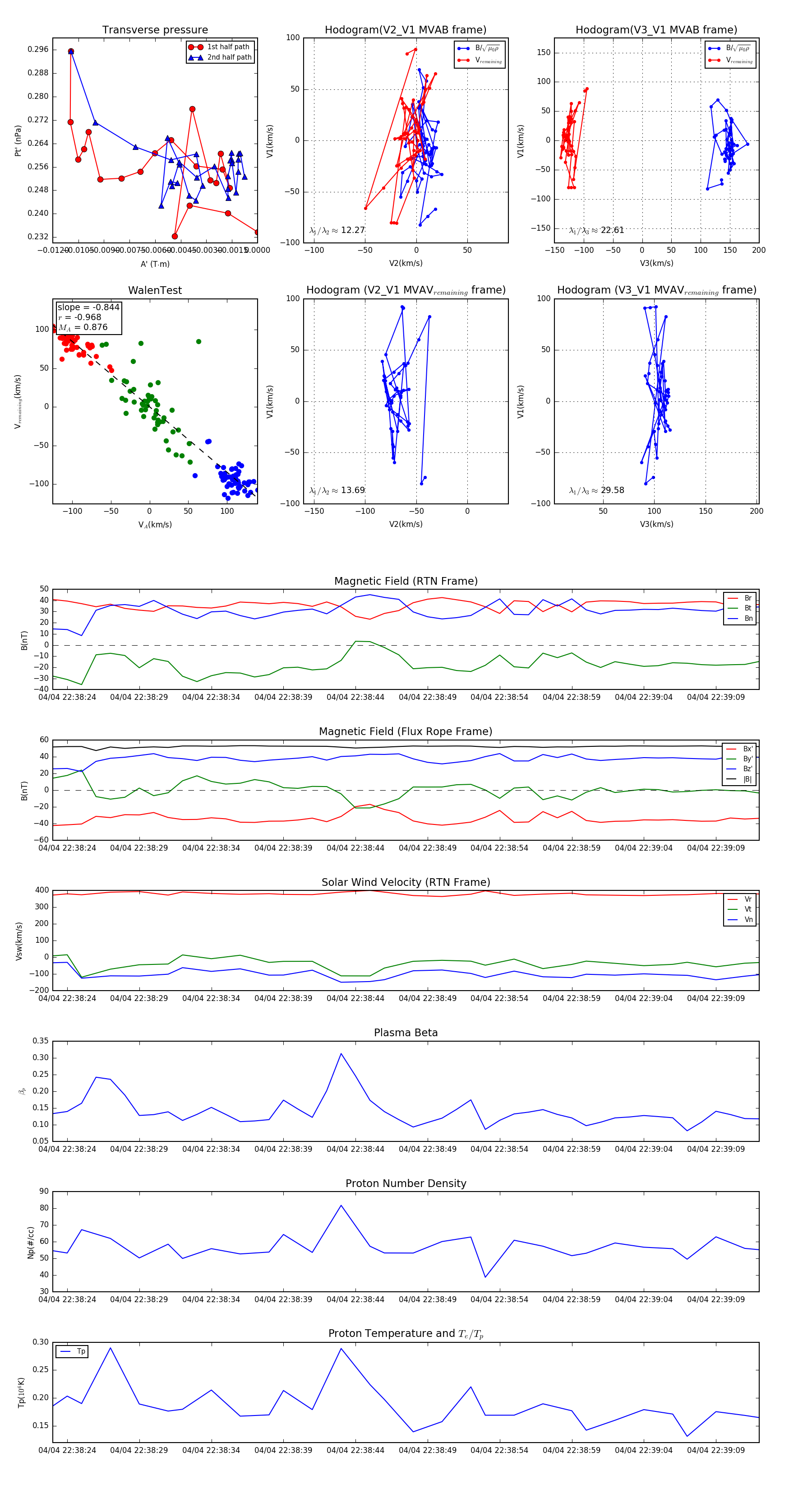
Flux Rope in 2024

Flux Rope Event 2024-04-04 22:38:23 ~ 2024-04-04 22:39:12 (50 seconds)


plot