HOME   LIST
‹–   –›

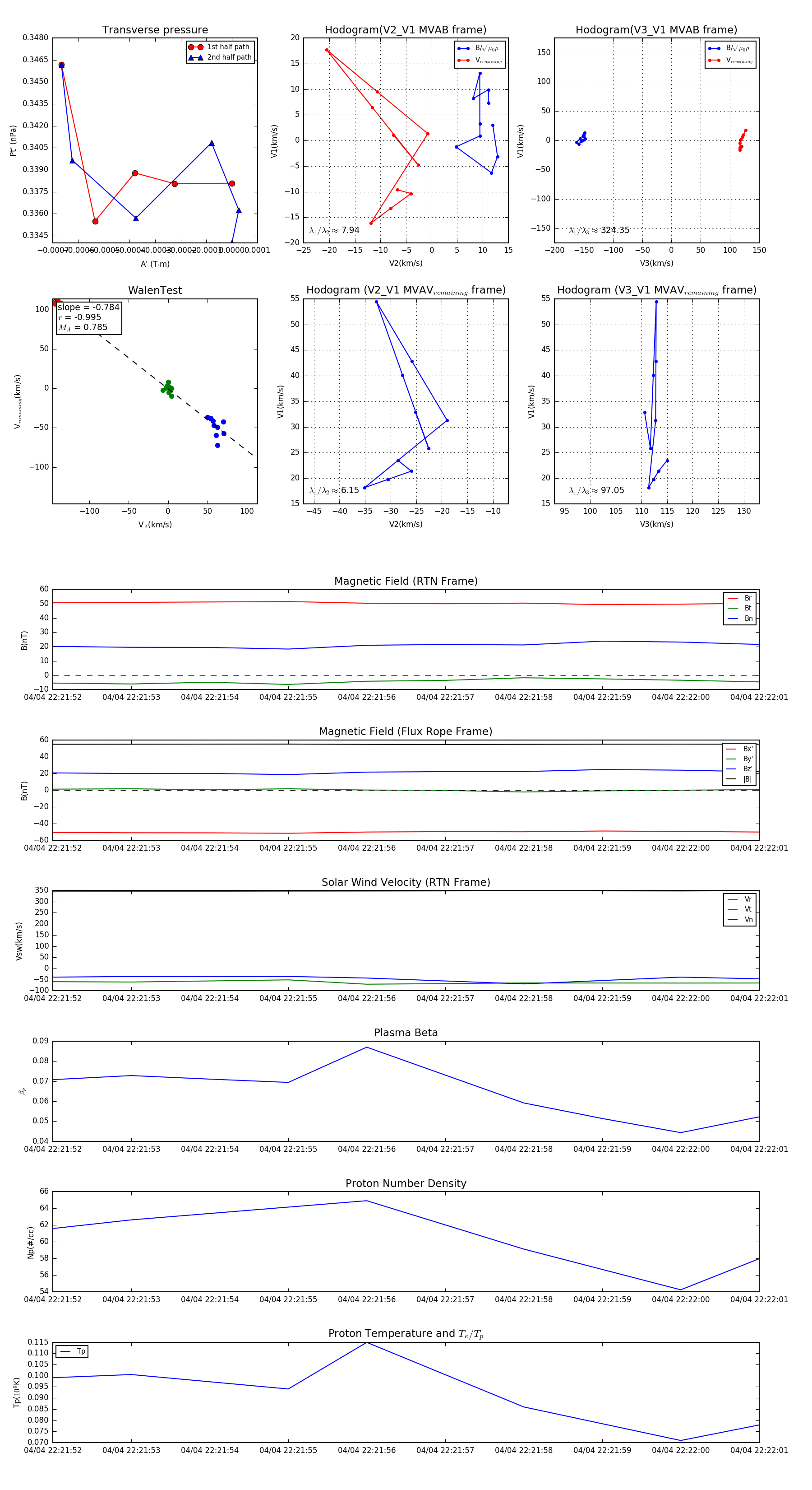
Flux Rope in 2024

Flux Rope Event 2024-04-04 22:21:52 ~ 2024-04-04 22:22:01 (10 seconds)


plot