HOME   LIST
‹–   –›

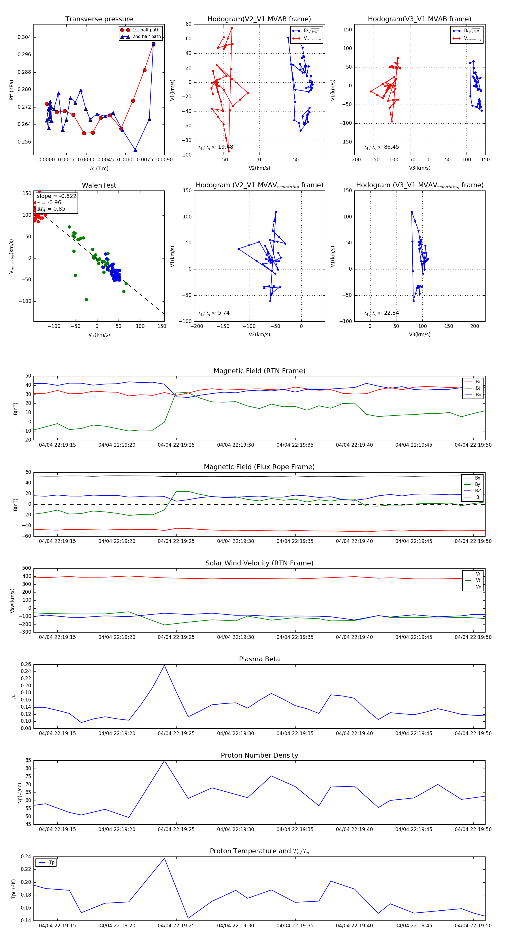
Flux Rope in 2024

Flux Rope Event 2024-04-04 22:19:13 ~ 2024-04-04 22:19:51 (39 seconds)


plot