HOME   LIST
‹–   –›

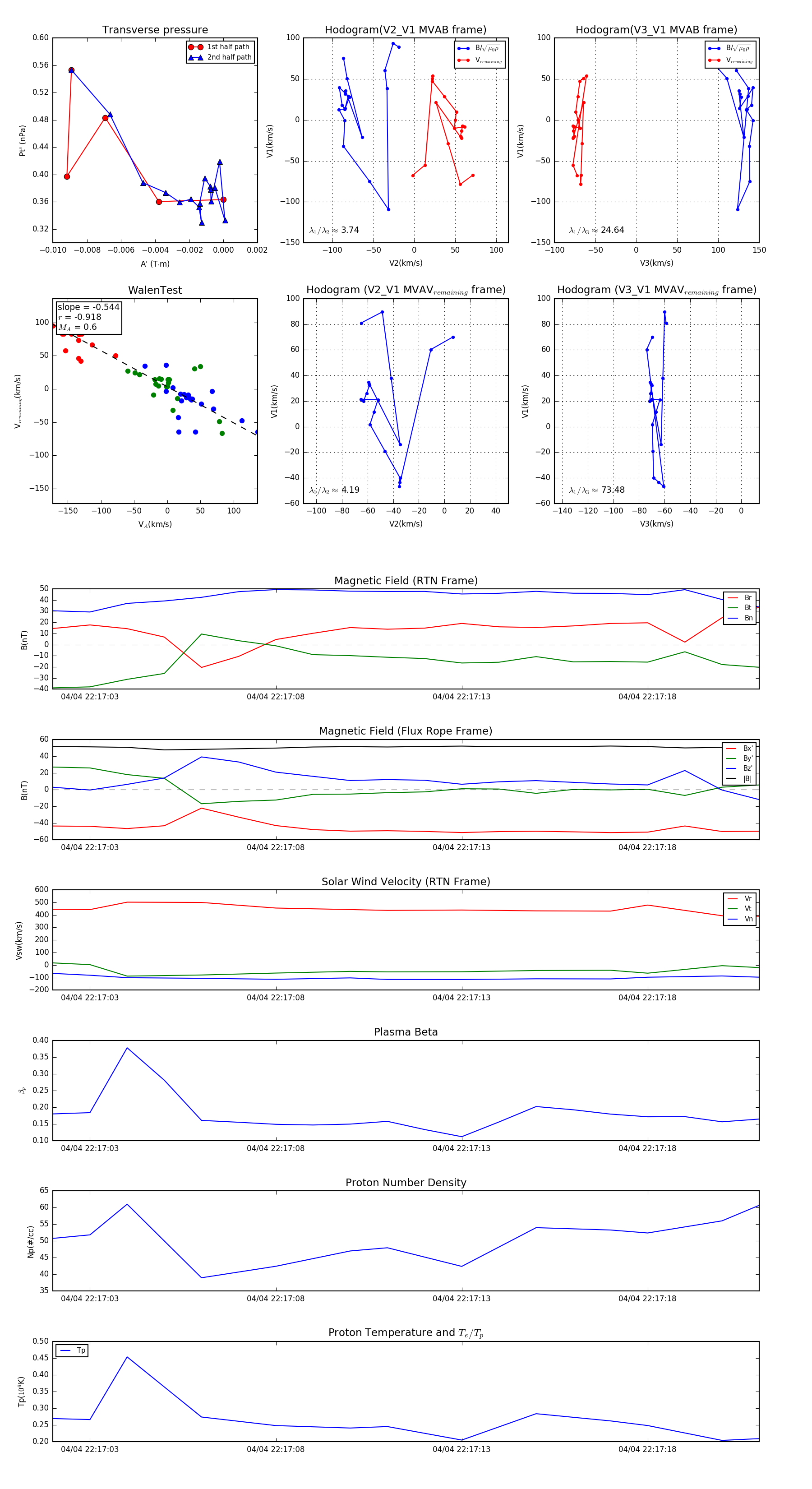
Flux Rope in 2024

Flux Rope Event 2024-04-04 22:17:02 ~ 2024-04-04 22:17:21 (20 seconds)


plot