HOME   LIST
‹–   –›

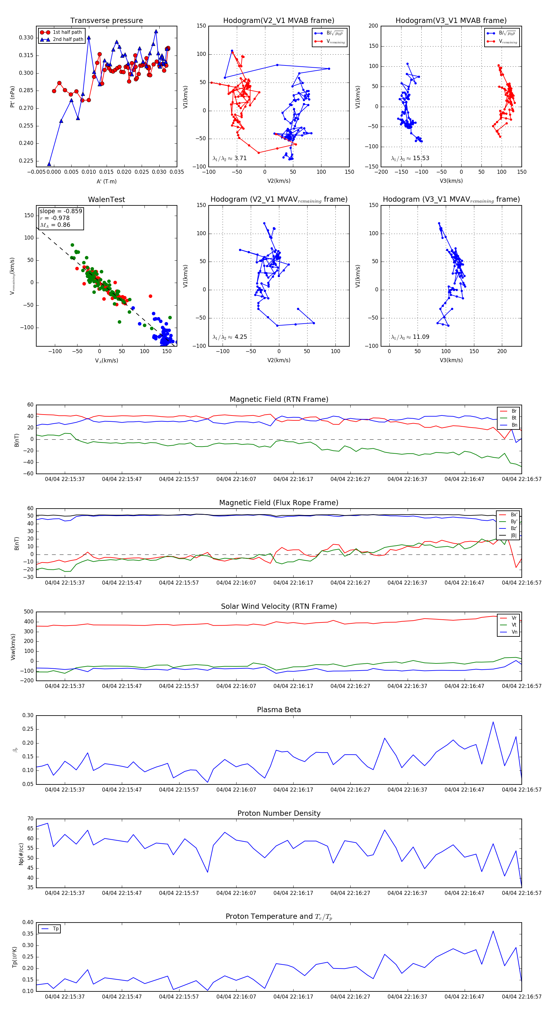
Flux Rope in 2024

Flux Rope Event 2024-04-04 22:15:32 ~ 2024-04-04 22:16:57 (86 seconds)


plot