HOME   LIST
‹–   –›

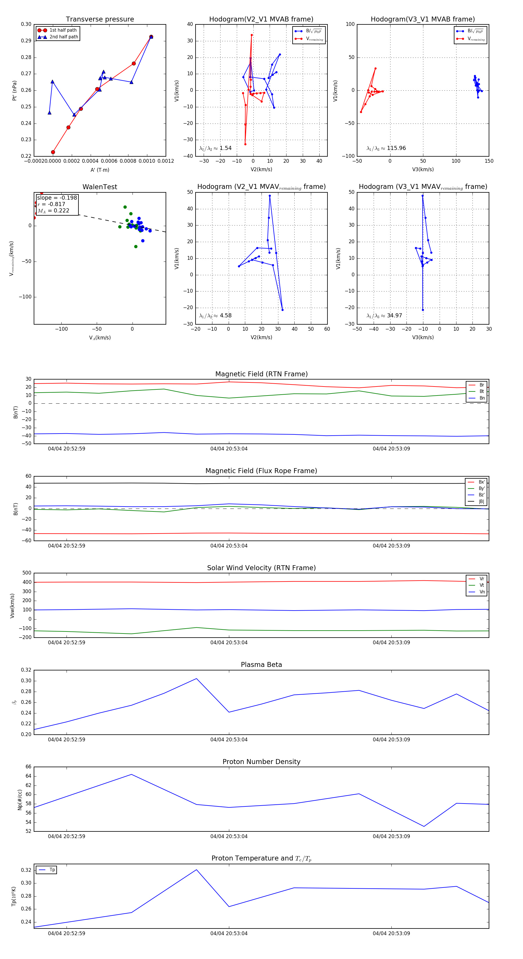
Flux Rope in 2024

Flux Rope Event 2024-04-04 20:52:58 ~ 2024-04-04 20:53:12 (15 seconds)


plot