HOME   LIST
‹–   –›

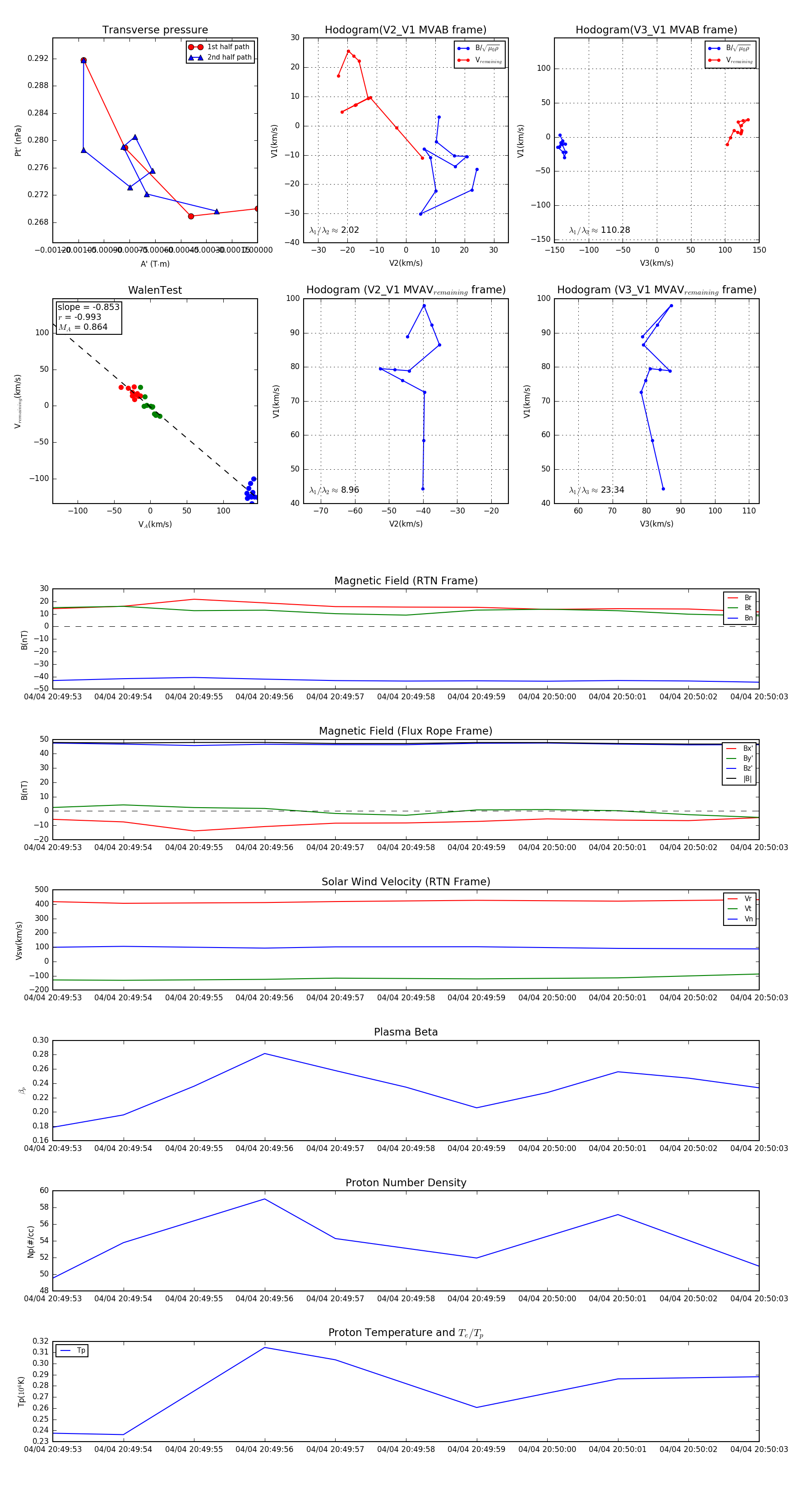
Flux Rope in 2024

Flux Rope Event 2024-04-04 20:49:53 ~ 2024-04-04 20:50:03 (11 seconds)


plot