HOME   LIST
‹–   –›

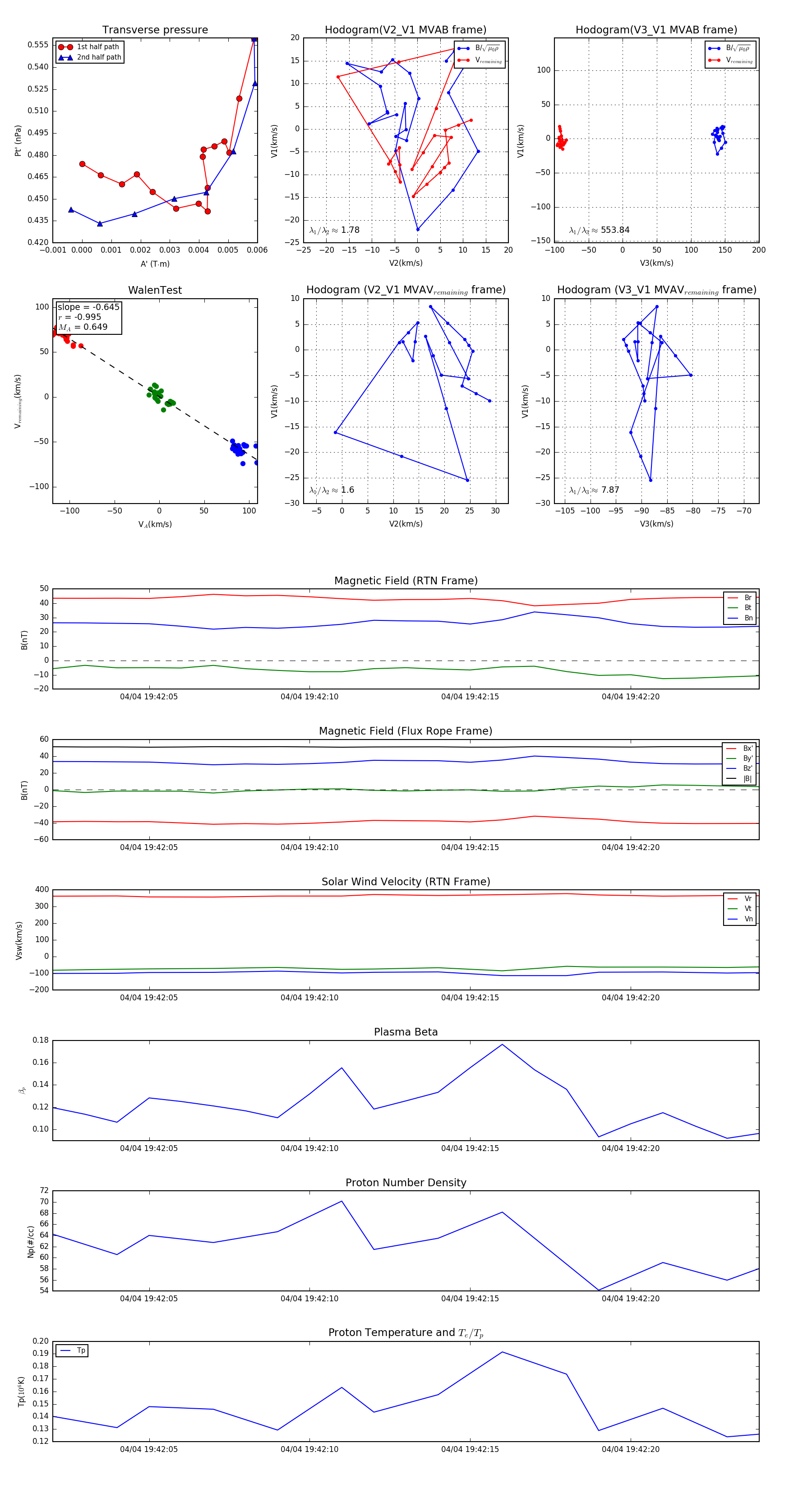
Flux Rope in 2024

Flux Rope Event 2024-04-04 19:42:02 ~ 2024-04-04 19:42:24 (23 seconds)


plot