HOME   LIST
‹–   –›

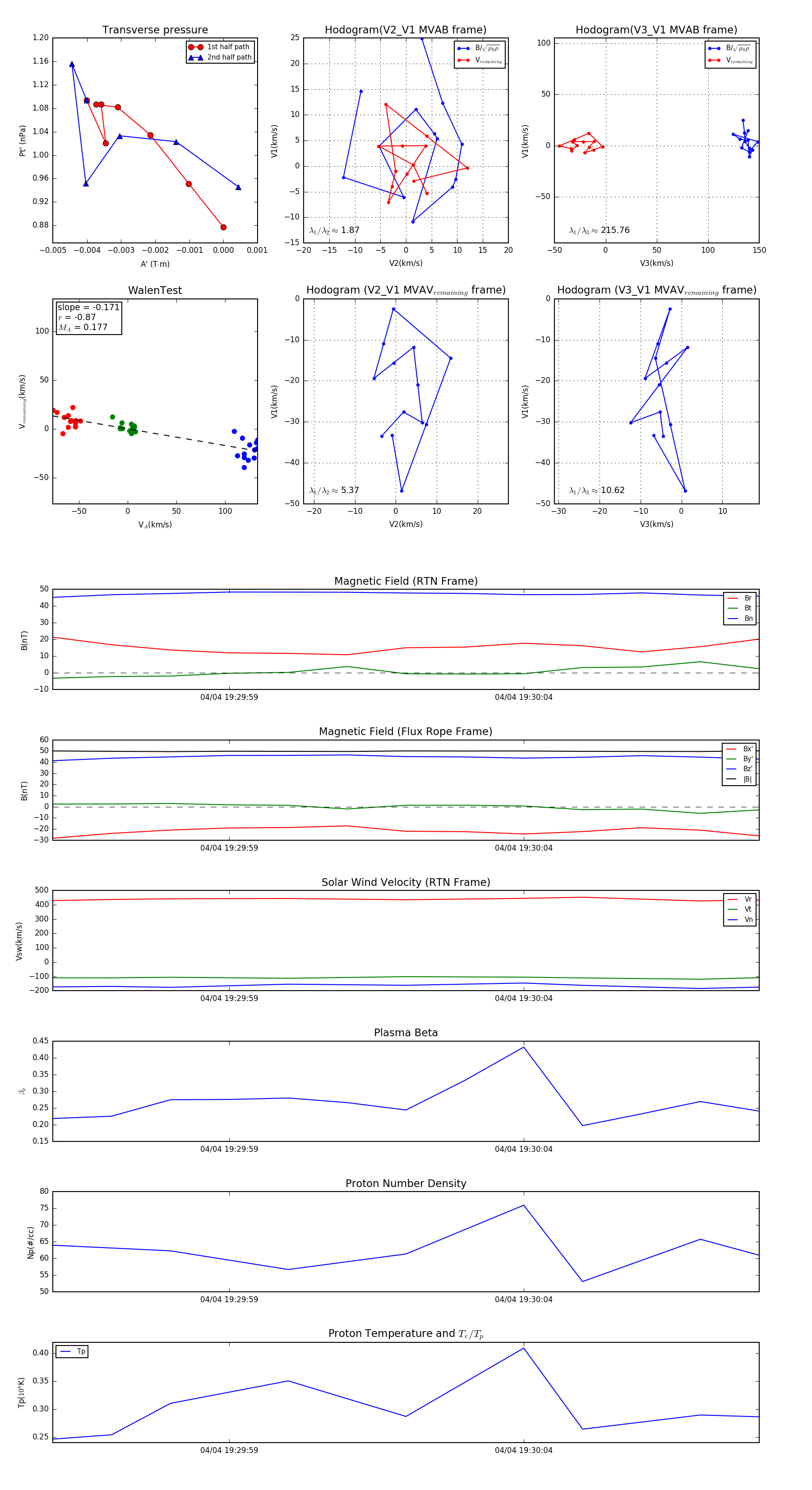
Flux Rope in 2024

Flux Rope Event 2024-04-04 19:29:56 ~ 2024-04-04 19:30:08 (13 seconds)


plot