HOME   LIST
‹–   –›

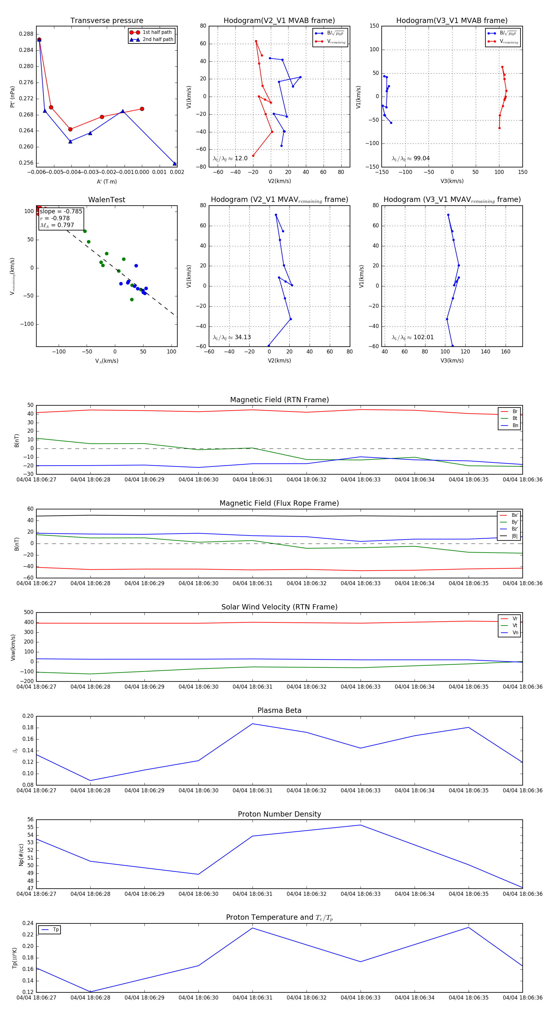
Flux Rope in 2024

Flux Rope Event 2024-04-04 18:06:27 ~ 2024-04-04 18:06:36 (10 seconds)


plot