HOME   LIST
‹–   –›

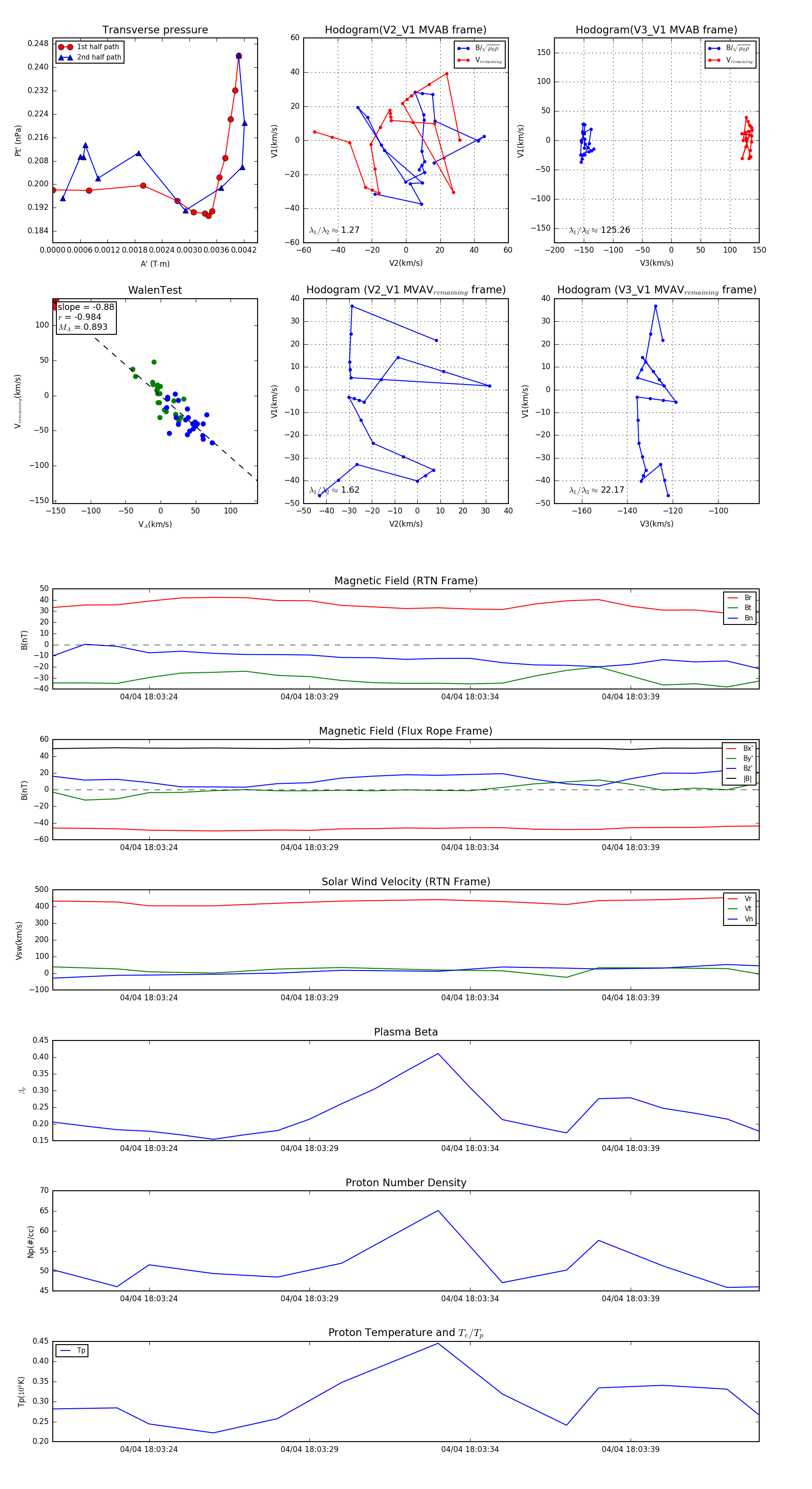
Flux Rope in 2024

Flux Rope Event 2024-04-04 18:03:21 ~ 2024-04-04 18:03:43 (23 seconds)


plot