HOME   LIST
‹–   –›

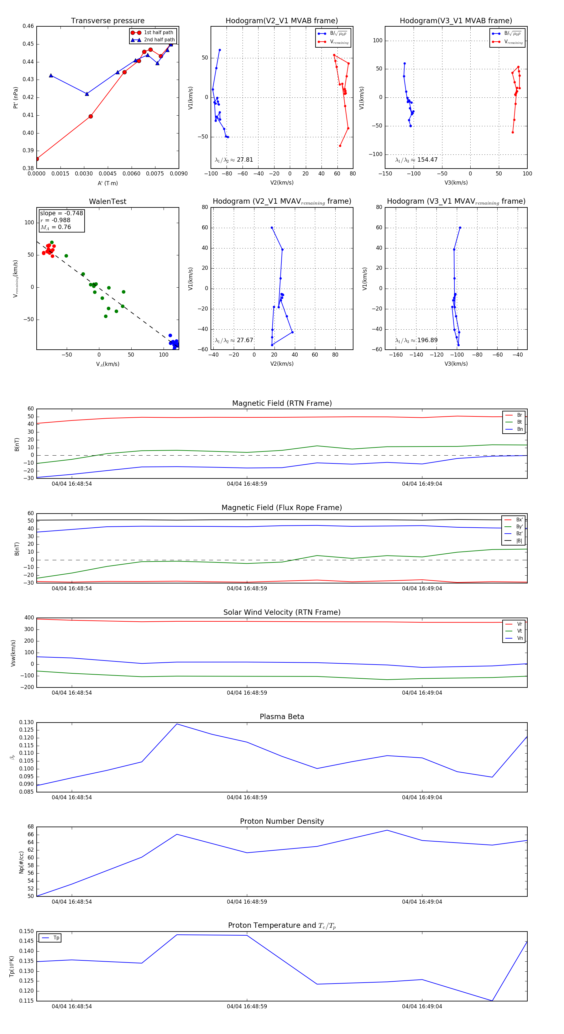
Flux Rope in 2024

Flux Rope Event 2024-04-04 16:48:53 ~ 2024-04-04 16:49:07 (15 seconds)


plot