HOME   LIST
‹–   –›

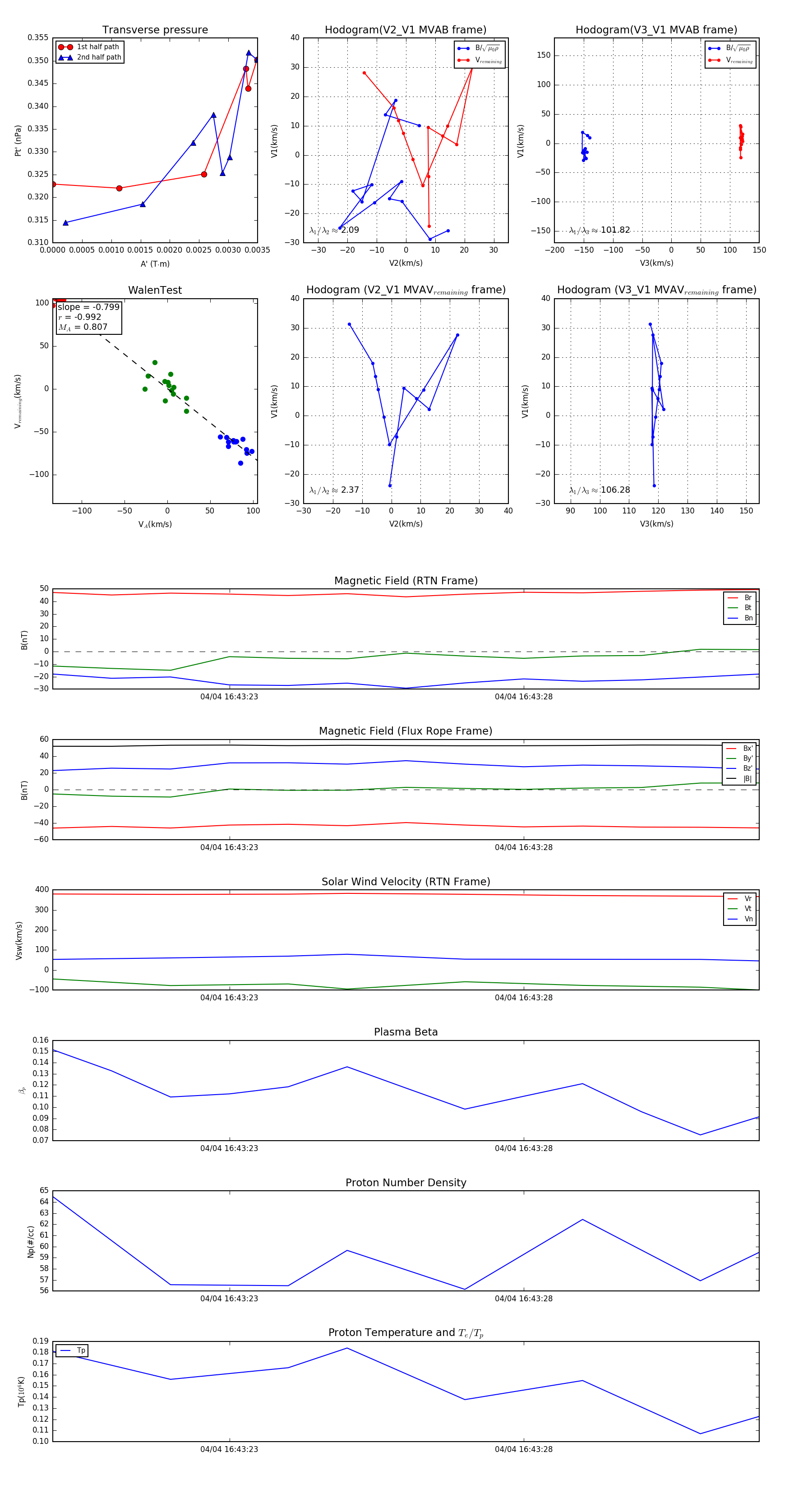
Flux Rope in 2024

Flux Rope Event 2024-04-04 16:43:20 ~ 2024-04-04 16:43:32 (13 seconds)


plot