HOME   LIST
‹–   –›

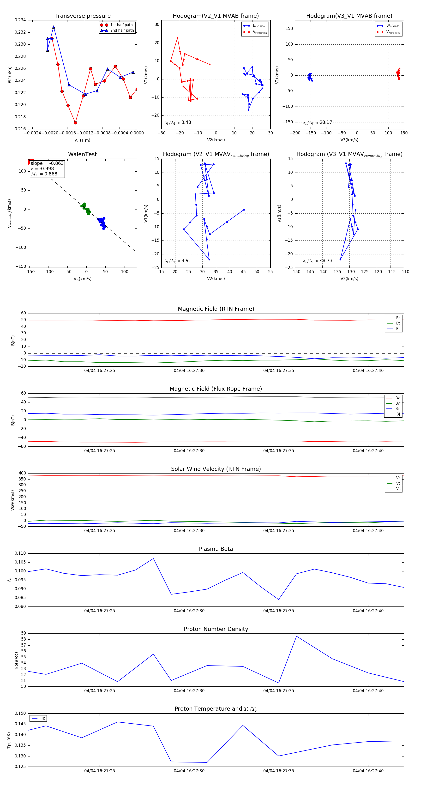
Flux Rope in 2024

Flux Rope Event 2024-04-04 16:27:21 ~ 2024-04-04 16:27:42 (22 seconds)


plot