HOME   LIST
‹–   –›

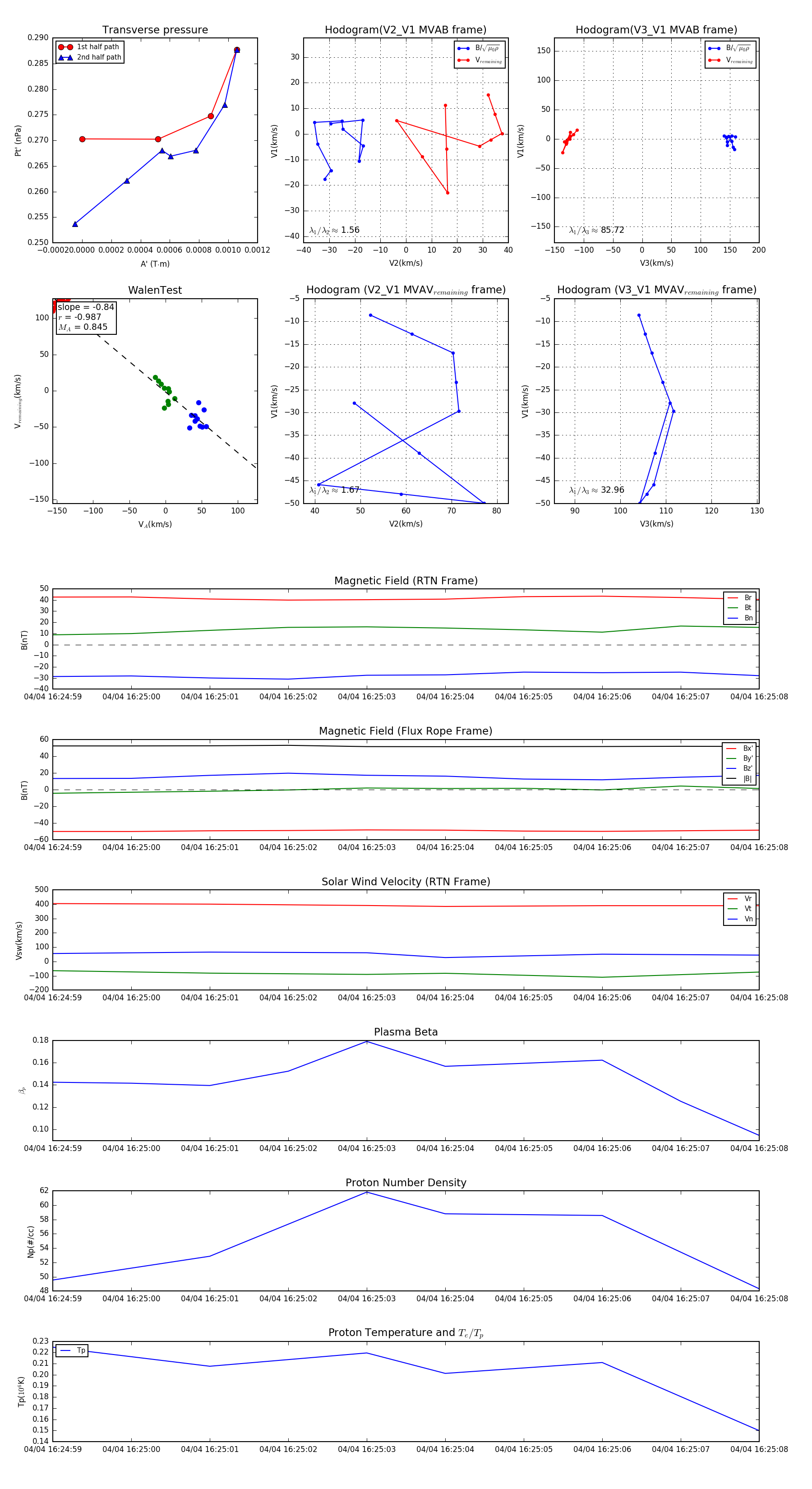
Flux Rope in 2024

Flux Rope Event 2024-04-04 16:24:59 ~ 2024-04-04 16:25:08 (10 seconds)


plot