HOME   LIST
‹–   –›

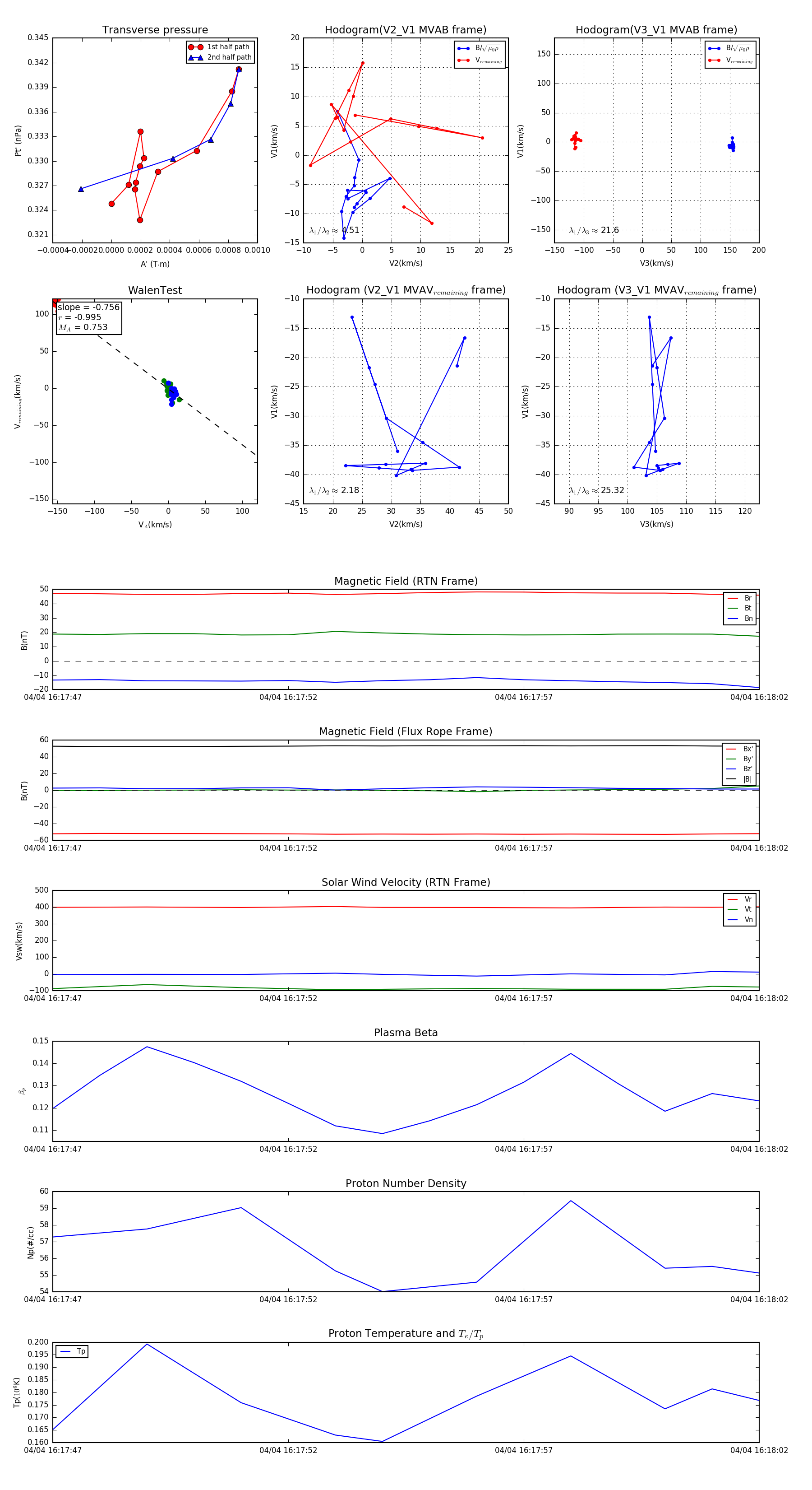
Flux Rope in 2024

Flux Rope Event 2024-04-04 16:17:47 ~ 2024-04-04 16:18:02 (16 seconds)


plot