HOME   LIST
‹–   –›

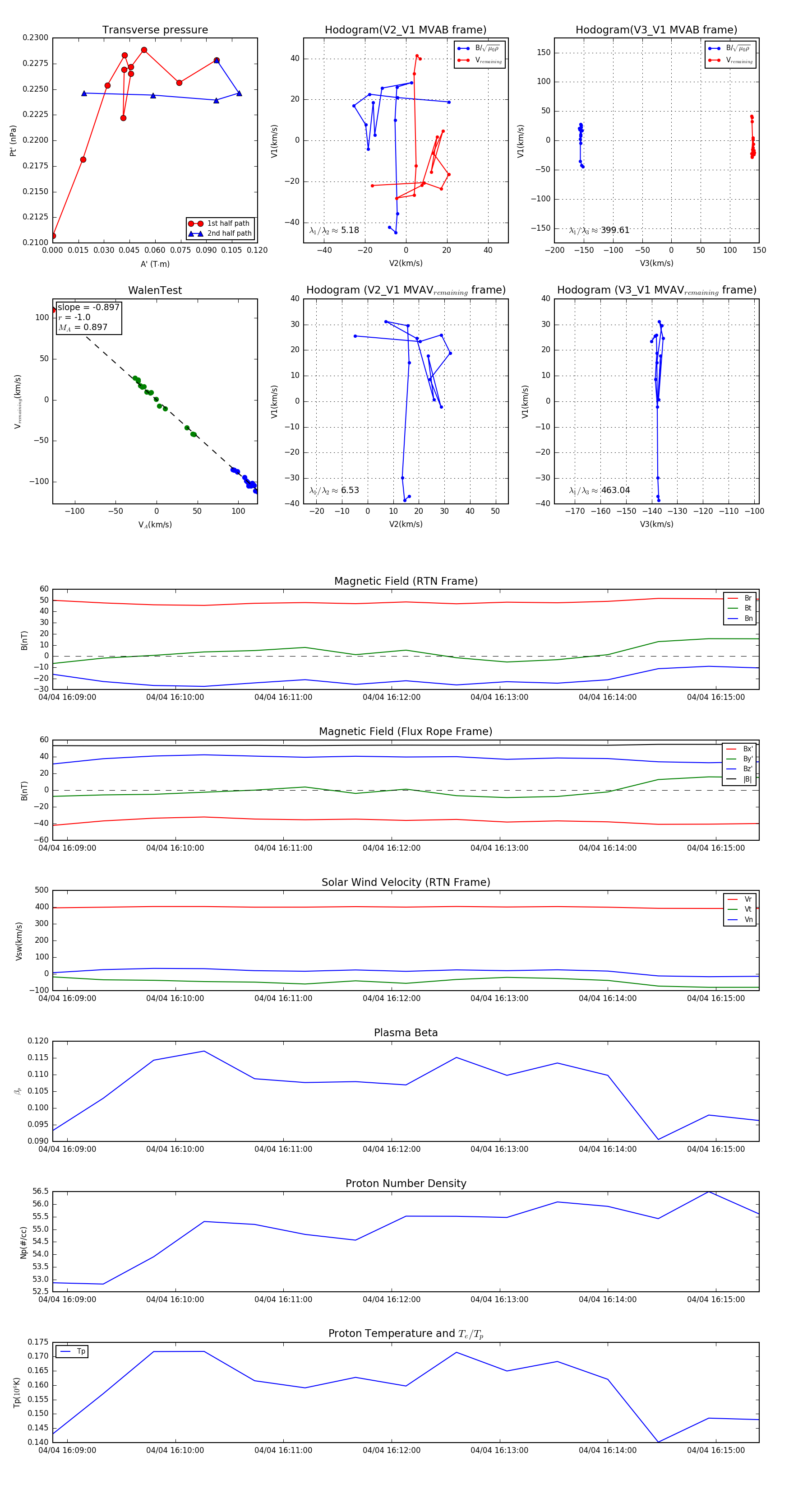
Flux Rope in 2024

Flux Rope Event 2024-04-04 16:08:52 ~ 2024-04-04 16:15:24 (393 seconds)


plot