HOME   LIST
‹–   –›

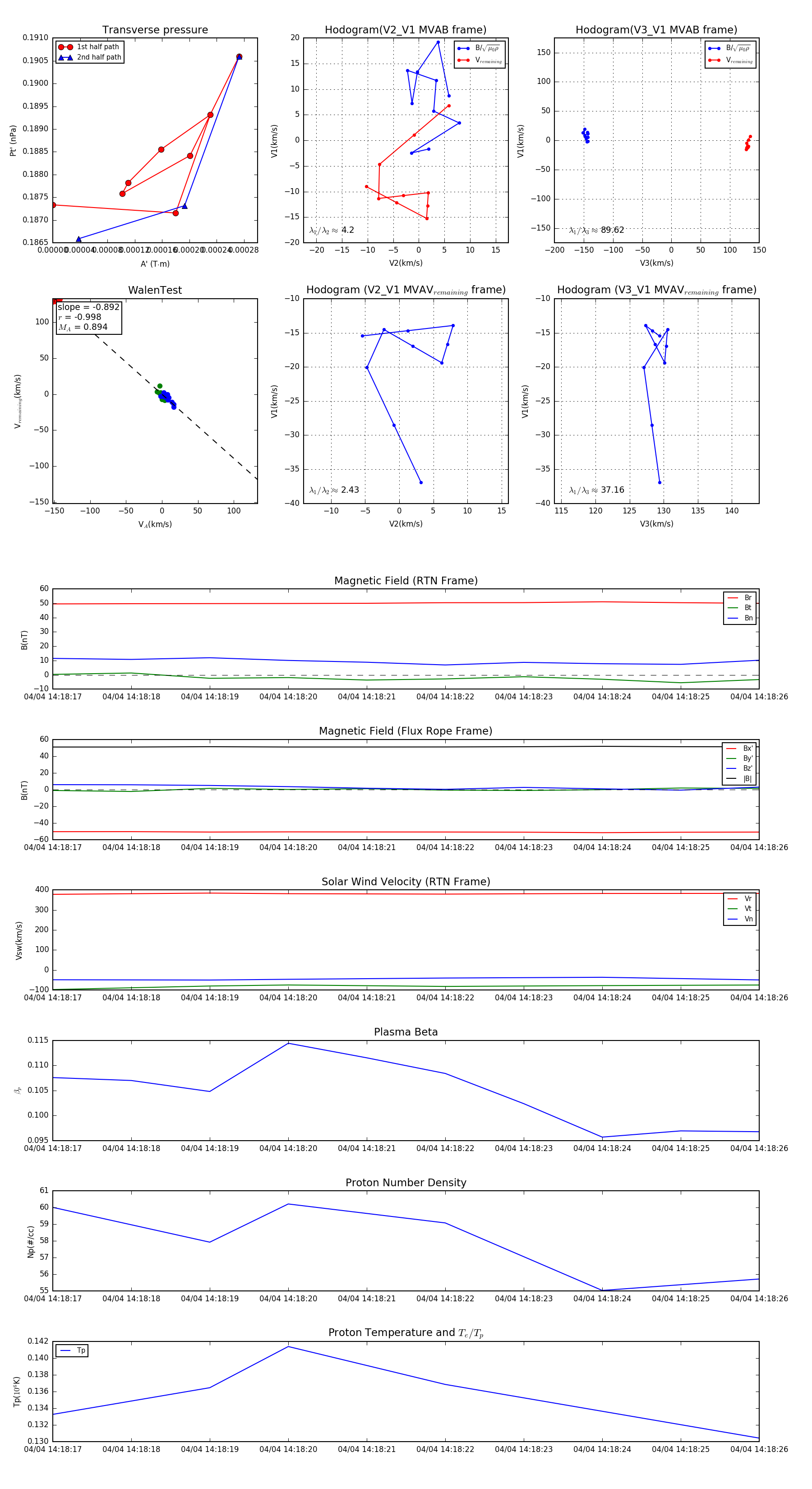
Flux Rope in 2024

Flux Rope Event 2024-04-04 14:18:17 ~ 2024-04-04 14:18:26 (10 seconds)


plot